Рынок алкогольной продукции в Украине предлагает покупателю широкий ассортимент — как напитков отечественных производителей, так и импортного алкоголя даже из самых отдаленных уголков мира. В связи с более демократичной стоимостью потребители предпочитают алкоголь украинского производства.
Учитывая спрос, украинские производители алкоголя успешно выходят на рынок с отечественными аналогами едва ли не всех видов элитарного, "заграничного" алкоголя. К примеру — бренди или французского "коньяка" как подвида бренди.
Но не так давно большинство украинских производителей коньяка настигла "черная полоса". Первым о проблемах производителей отрасли заявил нардеп Сергей Лещенко, начав "бить тревогу".
"Уже два месяца производители коньяка "Шабо", "Южная винокурня", Николаевский коньячный завод и другие не могут пройти таможенные процедуры на Одесской таможне, которая получила приказ от Демчины (Павел Демчина, первый замглавы СБУ — прим.) блокировать коньячные спирты", — написал Лещенко на своей странице в Facebook 10 апреля.
При чем, по его утверждению, действия Службы безопасности Украины — не что иное, как "передел рынка и вымогательство", а отечественные производители коньяка — их "новая жертва". #Буквы разбирались, что на самом деле стоит за действиями правоохранителей в отношении украинских производителей коньяков и что произошло на рынке коньячной продукции.
"Ликер богов"
Чтобы разобраться, нужно понимать матчасть.
"Ликер богов", "райская комната", "доля ангелов", "вода жизни" — все это не выдержки из текстов по мифологии или религиоведению, а красноречивые термины из словаря заядлых "коньякоделов", чтобы лишний раз подчеркнуть всю искусность и тонкость процесса производства коньяка.
По правилам международного рынка и закону контроля происхождения, коньяком может называться только алкогольный напиток, изготовленный со спиртов из французского департамента Шаранта. Для аналогичной продукции, произведенной в других частях Франции, в других странах, используют обозначение "бренди", "виньяк", "дивин" и т. п.
Так сложилось, что в Украине название "коньяк" прижилось ко всем напиткам, реализуемым на внутреннем рынке, — и отечественным, и импортным. Хотя "коньяк" украинского производства регламентируется украинским законодательством и называется "коньяки Украины". Но при экспорте для "коньяков Украины" используют наименование "бренди".
Итак, что мы пьем, согласно украинскому законодательству?
Согласно статье 1 Закона Украины "О государственном регулировании производства и обращения спирта этилового, коньячного и плодового, алкогольных напитков и табачных изделий" и ГСТУ (Государственным стандартам Украины - ред.) 4700:2006: "коньяки Украины — крепкие алкогольные напитки с характерным букетом и вкусом, изготовленные путем купажа (смеси — прим.) коньячных спиртов, полученных методом дистилляции (перегонки — прим.) коньячных виноматериалов на специальных медных аппаратах с фракционированием, выдержанных не менее трех лет в дубовой таре или нержавеющих или эмалированных емкостях с дубовой клепкой".
Проще говоря, это алкогольный напиток (около 40 % об.), который получает свой окончательный вкус в результате длительной выдержки в дубовых бочках коньячного спирта, который, в свою очередь, изготавливяется из коньячных виноматериалов.

Фото: elit-alco.com.ua
Производство коньяка в Украине предусматривает следующие процессы:
— получение коньячного спирта — основного сырья для коньяков — путем изготовления вина "по схеме изготовления белых вин" (при этом могут использоваться сорта белого, розового или красного сухого винограда, главное — без специфического аромата), дальше двойная дистилляция вина (перегонка); на первом этапе дистилляции получают спирт-сырец, на втором — коньячный спирт.
— выдержка коньячного спирта (не менее 3 лет) в дубовых бочках или нержавеющих/эмалированных резервуарах с погружением в спирт древесины дуба в виде брусков или стружки.
— купаж (смешивание, ассамбляж) после определенного периода выдержки разных коньячных спиртов (после этого смесь коньячных спиртов могут вновь отправить на выдержку); при составлении купажа коньячные спирты доводят до кондиции, стремясь сгладить отдельные недостатки одних спиртов и подчеркнуть достоинства других правильным подбором компонентов; помимо коньячных спиртов, при купаже используют дополнительные (позволенные нормами ГСТУ) материалы: смягченную питьевую или дистиллированную воду, сахарный сироп и колер, полученный из сахара-песка;
— обработка полученного в результате выдержки коньяка и розлив его в бутылки.
Кроме того, согласно нормам ГСТУ и Министерства аграрной политики, для изготовления коньяков Украины могут использоваться сахар-рафинад, пищевая лимонная кислота, пищевой желатин, рыбий клей, белок из пищевых куриных яиц, фитин и ортофосфорная кислота ч.д.а. ("чистый для анализа" — прим.).
Так, "ликером богов" называют сам коньяк, "райской комнатой" — место, где проходят выдержку коньячные спирты, "доля ангелов" — часть спирта, которая испаряется в период выдержки коньячного спирта в бочках. "Водой жизни" мастера отрасли называют коньячный спирт.
Как видим, ключевым во всем процессе изготовления какого бы то ни было коньяка является именно коньячный спирт. От его качества зависит само качество коньяка.
Немного о коньячных спиртах
В чем, собственно, важность качества коньячных спиртов?
Сегодня на производстве коньяка в Украине специализируются Одесская, Херсонская и Закарпатская области. Но из более десятков предприятий, изготавливающих коньяки, полным циклом производства обладают, грубо говоря, не более 5.
Что это значит? То, что большинство производителей коньяка покупают импортные полуфабрикаты — виноматериалы, коньячные спирты (винный дистиллят) и даже выдержанные коньячные спирты. Иными словами: зачастую они являются "ботлерами", разливающими покупное импортное сырье, — то есть в производстве используют импортный коньячный спирт. Это, разумеется, финансово выгодно отечественным "коньякоделам", учитывая, что полный цикл производства пятилетнего коньяка, по утверждению виноделов, составляет 12 лет. Для превращения же в "коньяк Украины" завезенного коньячного спирта понадобится лишь купаж, "послекупажный отдых" и обработка, которые исчисляются месяцами.
Более того, вопрос цены: если себестоимость 1 литра коньячного спирта, перекуренного на украинских предприятиях, может составлять 4 евро, то некоторые страны предлагают коньячный спирт и по 2 евро. Среди самых популярных экспортеров коньячных спиртов в Украину — Молдова, Грузия, Северный Кипр (непризнанная Турецкая Республика Северного Кипра).
Итого, в 2016 году доля импортных коньячных спиртов наряду с отечественными в украинском производстве составила более 80 %. А это — большинство коньячных напитков неизвестного для нас происхождения. И самое тревожное в этой цепочке - именно неизвестность. Почему?
Хоть использование импортного коньячного спирта при изготовлении украинского коньяка не запрещено законом, но то, что могут ввозить в Украину недобросовестные экспортеры или импортеры под видом "коньячного спирта", — реальная угроза не только экономике страны, но и здоровью потребителей конечного продукта.
В пользу ввоза сомнительного сырья играют несколько факторов. Это и слабый входной контроль такого сырья – на соответствие физико-химическим показателям ГСТУ, которые в современных условиях можно легко подогнать под требования наших ГСТУ, смоделировав физико-химические и органолептические показатели сырья при помощи разного рода ингредиентов и продуктов переработки винограда.
Это и физическая невозможность комплексной проверки сырья на типичность, и органолептика в таможенных лабораториях в связи с отсутствием необходимого оборудования и специалистов. Более того, в национальной системе контроля качества коньячных спиртов отсутствует лабораторно-методическая база для аналитического определения, из какого сырья изготовлен спирт, — то есть такое исследование и вовсе невозможно сделать в Украине.
Это в том числе и человеческий/коррупционный фактор при таможенных проверках импортных спиртов. Ко всему — отсутствие надлежащего контроля за циклом производства коньяка в пределах Украины — за подлинностью дистиллятов (коньячных спиртов) и конечного продукта.
Реалии хоть ужасающие, но таковы, что под видом "коньячного спирта" в Украину могут ввозить спирты, в которых нет и следа винограда — начиная от спирта из зерна, заканчивая опасными суррогатами. Согласно законодательству и Правилам производства коньяков Украины, для их изготовления запрещено использовать любой другой спирт, кроме коньячного. А согласно ГСТУ, коньячный спирт — продукт, полученный исключительно путем перегонки виноградных виноматериалов.

В бутылочках для образцов показано, как меняет свой цвет, находясь в бочке, коньячный спирт / Фото: dumskaya.net
В последнее время среди способов фальсификации коньяков распространены полная или частичная замена коньячных спиртов на винные дистилляты, полученные из более дешевого сырья (выжимок, дрожжевых и гущевых осадков и т. п.) — отсюда и дешевая стоимость импортного "коньячного спирта". Также некоторые производители могут "грешить" на выдержке, изготовляя коньяк из коньячных спиртов, не прошедших обязательной технологической выдержки в контакте с древесиной дуба.
Но самый грубый и одновременно распространенный способ фальсификации коньяков — путем замены (полной или частичной) коньячных спиртов на спирт этиловый ректификованный. Это может быть замена этиловым спиртом растительного (не виноградного) происхождения (зернового), или смесь спирта этилового ректификованного с небольшими добавками винного дистиллята, или даже технический спирт. А если противопоставить среднерыночную стоимость 1 л спирта-ректификата на уровне 0,5 евро и 4 или даже 2 евро за спирт коньячный — мотивы фальсификаций очевидны.
Поэтому касательно качества коньячных изделий и самого коньячного спирта — здесь нужно полагаться исключительно на самоконтроль и добропорядочность производителей. Но во многих случаях производители могут следовать двойственным стандартам — декларировать хорошее качество коньяка, при этом минимизировать себестоимость продукции в пользу личных финансовых интересов и в ущерб качества.
Собственно, именно качество коньячного спирта стало загвоздкой для украинских производителей коньяка и причиной, почему ими заинтересовались правоохранительные органы.
Вода НЕжизни
Проблемы у украинских производителей коньяка начались куда раньше, чем об этом сообщил нардеп Лещенко.
Согласно материалам производства, которые есть в распоряжении #Букв, 31 декабря 2014 года Генеральной прокуратурой было зарегистрировано уголовное производство "по факту перемещения на таможенную территорию Украины ядовитого вещества, незаконного изготовления из него алкогольных напитков, умышленного введения в больших размерах в оборот опасной продукции".
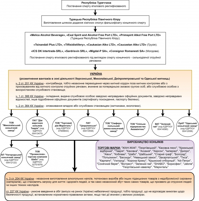
Речь идет о поставках в Украину спирта ректификованого этилового (то есть этанола с небольшими добавками коньячного спирта и других соединений для придания ему вида коньячного спирта) под видом настоящего коньячного спирта для целого ряда украинских предприятий, которые потом использовали этот "спирт" в производстве коньяка. И потом этот же коньяк реализовывали на рынке. Среди них — ПАО "Цюрупинское", ООО "Николаевский коньячный завод", ООО "Промышленно-торговая компания "Шабо", ООО "Торговый дом "Маринталь", ЧАО "Одесский коньячный завод", ООО "Симферопольский винно-коньячный завод", ПАО "Дом марочных коньяков "Таврия", ОАО "Зеленый гай", ООО "Общее предприятие "Аквавинтекс", АП "Ужгородский коньячный завод".
Они представлены хорошо известными потребителю торговыми марками: "Шустов", "Шабо", "Таврия", Alexx, "Борисфен", "Коблево", "Зелёный гай", "Маринталь" и др.
По данным правоохранительных органов, это была не разовая поставка фальсифицированного коньячного спирта, а регулярные поставки, начиная с 2013 года.
Согласно материалам производства, с 2013 года на адрес указанных предприятий поставлялся спирт этиловый ректификованный с небольшим включением винного дистиллята (то есть с небольшими добавками настоящего коньячного спирта) под видом спирта коньячного двумя компаниями, зарегистрированными на Северном Кипре (непризнанной Турецкой Республике) — Exal Spirit and Alcohol Free Port LTD и Melica Alcohol Beverage.
Исходя из данных правоохранительных органов, из Турции на Северный Кипр поставлялся спирт этиловый ректификованный. А на предприятиях Северного Кипра уже производился сам "фальсификат" коньячного спирта — путем добавления в спирт этиловый ректификованный химических соединений для получения нечто похожего на коньячный спирт. И потом такой "коньячный спирт" поставлялся из Северного Кипра на адрес украинских производителей.
После того, как этой схемой занялись правоохранительные органы, с 2015 года для дальнейшего ее функционирования поставками также занимались аффилированные структуры: Primspirit Alkol Free Port LTD (непризнанная Турецкая Республика Северного Кипра); Tsinandali Plus LTD, Tiflisidistillery, Caukasian Alko LTD, Caucastan Alko LTD (Грузия);
ICS DK Intertrade-SRL, Sardrisvin SRL, Migdal-P SA, Consignor Romanesti SA (Молдова).
Таможенное оформление происходило на Херсонской, Николаевской, Днепропетровской и Одесской таможнях.

В результате только за первые два года на адрес упомянутых украинских производителей коньяка было поставлено свыше 11 млн кг спирта-ректификата под видом коньячного спирта, а из этого спирта было изготовлено около 32 млн бутылок якобы коньяка (по 0,5 л). А подсчитайте: среднерыночная цена 1 л настоящего спирта коньячного на то время составляла примерно 2,2 евро, 1 л спирта-ректификат — 0,45 евро. То есть разница почти в 6 раз, или 1,75 евро на каждом литре подмены коньячного спирта спиртом-ректификатом. Неплохая прибыль, не так ли?
Продажа такого "коньяка", а по факту — фальсифицированной коньячной продукции, только с 2013 по 2015 гг. нанесла Украине прямых убытков (в данном случае — недополучение налоговых платежей при импорте спирта этилового ректификованного под видом спирта коньячного) в размере более 63 млн грн, и 19 млн евро. А непрямые убытки Украины от продажи такой фальсифицированный продукции приблизительно составили свыше 3 млрд грн (с учетом изготовленной продукции, растаможивания сырья и спирта).
По итогам 2016 года прямые убытки госбюджета составили почти 17 млн долл., но порядок их исчисления несколько отличается от убытков, которые терпел бюджет ранее — в 2013—2015, так как на сегодняшний день сумма акцизного сбора при импорте спирта этилового ректификованного и спирта коньячного уже одинакова. Поэтому нынешняя схема уклонения от уплаты налогов, по данным правоохранительных органов, заключается в выведении валютных средств предприятиями на офшоры, используя разницу в реальной закупочной стоимости спирта этилового ректификованного и спирта коньячного.
Таким образом, согласно данным следствия, получается, что практически вся коньячная отрасль Украины с 2013 года изготавливает фальсификат.
Но дело здесь даже не в убытках, а в том, что в ходе расследования было установлено, что этот якобы коньячный спирт, который впоследствие годами использовался для производства украинского коньяка, — ядовитое вещество.
Правоохранительные органы направили образцы спиртов, которые поставляли нашим производителям, купажей этих спиртов и уже готовых коньяков от украинских производителей на экспертизы. Экспертные исследования проводились в лабораториях винодельческих изделий Франции, Национального института научных исследований и развития криогенных и изотопных технологий Румынии, Черкассыстандартметрологии Украины, Украинского научно-исследовательского института спирта биотехнологий и продовольческих продуктов Украины и Украинской лаборатории качества и безопасности продукции АПК (УЛКБП АПК).
#Буквы имели возможность ознакомиться с подробными результатами этих исследований и все они указывают на то, что готовая продукция, которая позиционируется как коньяк — не является коньяком согласно нормам ГСТУ и законам Украины. А коньячный спирт, который поставлялся украинским производителям и который использовали производители для дальнейшего изготовления коньяка — вовсе не коньячный спирт, а спиртосодержащая смесь с токсическими свойствами, которая при употреблении оказывает ядовитое воздействие. Токсичной впоследствие получалась и конечная продукция, изготовленная из этой смеси — то есть коньяк.
На экспертизу были отправлены образцы сырья и коньяков от ПАО "Цюрупинское", ООО "Николаевский коньячный завод", ООО "Промышленно-торговая компания "Шабо", ООО "Торговый дом "Маринталь", ЧАО "Одесский коньячный завод", ПАО "Дом марочных коньяков "Таврия", ОАО "Зеленый гай", ООО "Общее предприятие "Аквавинтекс". Для понимания: образцы сырья — это пробы коньячных спиртов, отобраных из десятков контейнеров — каждый весом в десятки тысяч кг, которые были поставлены из Северного Кипра, Молдовы и Грузии для указаных выше предприятий.
Так, заключения экспертиз показали, что каждая из проб — коньяка, купажей, коньячных спиртов — содержит до 71 % этилового спирта не виноградного происхождения — он же спирт этиловый ректификованный. Говоря научными терминами, был обнаружен углерод C4, который характерен для таких растений, как кукуруза, сахарная тростина. В то время как для алкоголя из винограда свойственный углерод C3.
Так, например, исследованиями Национального института научных исследований и развития криогенных и изотопных технологий Румынии в "коньячных спиртах", поставленных Николаевскому коньячному заводу от кипрской Melica Alcohol Beverage, в зависимости от пробы было обнаружено до 71 % этилового спирта не виноградного происхождения. В "спиртах", поставленных ПАО "Цюрупинское" от кипрской Exal Spirit and Alcohol Free Port LTD, в зависимости от пробы было обнаружено до 64 % спирта не виноградного происхождения. В готовых "коньяках" Одесского коньячного завода — пробах коньяков "Шустов", "Десна", "Три звездочки" — от 41 до 58 % этилового спирта не виноградного происхождения. В готовых "коньяках" "Дома марочных коньяков "Таврия" — пробах коньяков "Борисфен" — минимум 42 % этилового спирта не виноградного происхождения.
И в результате, было установлено, что вещества из образцов не являются ни коньячным спиртом, ни коньяком, поскольку согласно Законам Украины "О государственном регулировании производства и обращения спирта этилового, коньячного и плодового, алкогольных напитков и табачных изделий", "О винограде и виноградном вине" и нормам ГСТУ для их изготовления используется исключительно виноградное сырье. То есть фактически, согласно данным исследований, — это фальсификат.

Проверка алкогольной продукции / Фото из открытых источников
Что еще существенней, исследования компонентного состава коньячных спиртов, которые поставлялись украинским производителям установили, что помимо этанола не виноградного происхождения в их составе есть другие вредные для здоровья сопутствующие ингредиенты, которые подлежат нормированию. Это высшие спирты (сивушные масла — спирт изоамиловый, спирт изопропиловый, спирт пропиловый, спирт изобутиловый, н-бутыловый спирт), альдегиды (ацетальдегид), уксусная кислота, средние эфиры (этилацетат), метиловый спирт (он же метанол), сернистая кислота, мед и железо.
К примеру, по данным Комитета по вопросам гигиенического регламентирования Госсанэпидемслужбы Украины, спиртосодержащая смесь, которая оказалась одним из главных компонентов "коньячных спиртов" и "коньяков" от наших производителей — ядовитое и токсическое вещество, наркотик, с мутагенным эффектом, которое вызывает сначала возбуждение, а потом паралич ЦНС. Ядовитыми и токсическими веществами из-за уровня концентрации являются также и метанол, и обнаруженные в составе коньячных спиртов спирт изоамиловый, спирт изопропиловый, спирт пропиловый, спирт изобутиловый, и ацетальдегид, и уксусная кислота. Спирты изоамиловый, изопропиловый, пропиловый и вовсе являются наркотиками.
Более того, ацетальдегид относятся к первой категории самых опасных канцерогенных веществ для здоровья человека, по данным Международного агентства по исследованиям проблем рака ВООЗ.
А теперь представьте, что такой "букет" (в лучшем случае — с разбавлением настоящим коньячным спиртом) выходит на рынок под названием "коньяк". Если верить данным лабораторным исследований, разумеется.
Исходя из официальных ответов на запросы, которые #Буквы отправили в ГПУ, СБУ и Национальную полицию, расследованием этого производства (от 31 декабря 2014 года) сейчас занимается Главное следственное управление Нацполиции.
На наш запрос в Нацполиции уточнили, что в рамках упомянутого производства Главное следственное управление проводит досудебное расследование по признакам преступлений, предусмотренных:
- ч. 1 ст. 201 Уголовного кодекса Украины (дальше — УКУ) — контрабанда, то есть незаконное перемещение через таможенную границу вне таможенного контроля или же с сокрытием от таможенного контроля ядовитых, сильнодействующих веществ, совершенное по предварительным сговору группой лиц, или должностным лицом с использованием служебного положения;
- ч. 1 ст. 366 УКУ — составление и выдача должностным лицом заведомо ложных официальных документов, внесение в официальные документы заведомо ложных сведений, иная подделка официальных документов;
- ч. 2 ст. 364 УКУ — злоупотребление властью или служебным положением, которое повлекло тяжелые последствия;
- ч. 3 ст. 204 УКУ — незаконное изготовление алкогольных напитков, табачных изделий или других подакцизных товаров из недоброкачественного сырья (материалов), представляющих угрозу для жизни и здоровья людей, а также незаконный сбыт таких товаров, что привело к отравлению людей или другим тяжелым последствиям;
- ст. 227 УКУ — умышленный выпуск на рынок Украины или другая реализация потребителям опасной продукции, т. е. такой, которая не соответствует установленным стандартам, нормам, правилам и техническим условиям, если такие действия совершены в крупных размерах.
Более того, исходя из ответа на наш запрос, в рамках всей этой схемы (поставок фальсифицированного коньячного спирта, изготовление из него продукции и реализации этой продукции) Нацполиция расследует еще одно производство — от 11 ноября 2016 года. В этом производстве ко всем выше указанным статьям добавляется еще ч. 3 ст. 28 — совершение преступления организованной группой лиц (три и более), которые предварительно cорганизовались в устойчивое объединение для совершения этого и другого (других) преступлений, объединенных единым планом с распределением функций участников группы, направленных на достижение этого плана, известного всем участникам группы.
То есть — за поставками фальсифицированного коньячного спирта (а по факту ядовитого вещества), изготовлением из него продукции (якобы коньяка) и ее реализацией, по данным следствия, стоит целая организованная группировка.
Грузинский след
Участники рынка, с которыми нам удалось пообщаться, подтверждают организованный характер поставок в Украину спирта этилового ректификованного под видом коньячного спирта, а монополистами таких поставок в Украину в последние годы стала группа лиц во главе с бывшими высокопоставленными чиновниками Грузии. Один из них — бывший премьер-министр страны Вано Мерабишвили. Приговоренный к тюремному заключению Мерабившили уже отбывает наказание по трем уголовным делам: в том числе об убийстве, о подкупе избирателей и присвоении и растрате госсредств. На днях добавилось еще одно.
"В Тбилисском городском суде 3 мая 2017 года завершилось рассмотрение дела о винном заводе Акура в Телави (регион Кахетия). Суд полностью удовлетворил ходатайство прокуратуры Грузии и счел виновными бывшего министра Совета безопасности Вано Мерабишвили и бывшего генерального прокурора (в разные годы был министром юстиции и министром госбезопасности Грузии - прим. ред.) Зураба Адеишвили по обвинению в превышении служебных полномочий", - сообщила прокуратура Грузии.
Вернемся к самой схеме.
"В 2013 грузины вышли на представителей "семьи" с более чем выгодным предложением: они им — добро на ввоз и покупателей сырья, а те в свою очередь — приличную регулярную "благодарность", — рассказывает один из наших собеседников, пожелавший не афишировать свое имя из соображений безопасности. Учитывая одиозность персон бывших грузинских чиновников-фигурантов схемы, характер предъявляемых обвинений, а также слухи о том, что Мерабишвили скоро досрочно выйдет на свободу, никто из грузинских журналистов и участников рынка не согласился говорить открыто о функционировании "коньячной" схемы и непосредственной причастности к ней грузинских топ-чиновников.

Вано Мерабишвили /Фото: Дмитрий Лебедев. Коммерсантъ
Впоследствие в 2013 году в добровольно-принудительном порядке многие украинские производители коньяков перешли на закупку фальсификованного коньячного спирта у грузин. Их предприятия, предлагающие якобы коньячный спирт, были зарегистрированны на Северном Кипре. А масштабы поставок и крайне низкая цена "коньячного спирта", который поставлялся грузинами, свидетельствует в пользу того, что Северный Кипр в этой схеме был ничем иным как перевалочным пунктом. При этом, имея "добро" сверху, ни таможенники, ни правоохранительные органы в ситуацию не вмешивались.
Более того, такая схема была выгодна и украинским производителям, поскольку позволяла экономить на сырье. Выше мы уже упоминали о разнице в цене на спирт коньячный и спирт этиловый ректификованный. А если под видом коньячного спирта импортировать спирт этиловый ректификованный, экономия достигает не менее 300 %.
После побега Виктора Януковича и смены власти украинские производители начали сотрудничество з грузинскими поставщиками напрямую.
Но с 2014 года схемой занялись украинские правоохранительные органы, что заставило и грузин-поставщиков, и украинских клиентов-производителей искать пути диверсификации поставок спирта в Украину. С этой целью, по данным правоохранительных органов, в 2015 года было создано еще ряд фирм-"поставщиков" на том же Северном Кипре, в Молдове и самой Грузии, названия которых указаны выше.
Досудебное расследование по всей этой истории, как сообщили #Буквам в правоохранительных органах, продолжается. В подтверждение тому — выше упомянутый пост Сергея Лещенко о том, что ряд украинских производителей не может пройти таможенные процедуры на Одесской таможне, которая получила распоряжение блокировать коньячные спирты.
Пристальное внимание со стороны Сергея Лещенко к проблемам отрасли влечет за собой и целый ряд вопросов. Как минимум, возникает вопрос: осознанно или нет народный депутат Лещенко встал на защиту украинских производителей коньяка, которые по данным следствия и экспертиз использовали фальсифицированное и опасное для здоровья сырье для изготовления своей продукции? К тому же непонятно, почему Сергей Лещенко заявляет о "нападках" на производителей со стороны СБУ, если расследованием "коньячной схемы" занимается Нацполиция, что подтвердили #Буквам в официальном порядке СБУ и ГПУ, перенаправив с вопросами к Нацполиции. Да и, собственно, подтвердили в ответе на наш запрос и в самой Нацполиции.
Ещё один интересный нюанс. Не секрет, что у Лещенко сложились неплохие отношения с экс-президентом Грузии Саакашвили, с которым они совместно проводили серию антикоррупционных форумов. А в последний год участились разговоры о возможном объединении Лещенко и Саакашвили под началом единой политической силы. Сам же Лещенко недавно в одном из интервью заявил, что для него это была бы "большая честь" объединиться в политический союз с Саакашвили. Саакашвили в свою очередь на днях заявил, что назначил бы Лещенко министром или генпрокурором. При этом политические соратники у Саакашвили есть и в Грузии. Один из них, по стечению обстоятельств - Вано Мерабишвили, которого, как мы указали выше, называют одним из организаторов схемы поставок фальсификата коньячного спирта. В частности, Мерабишвили был депутатом и генсекретарем (до января 2017 года) партии Михеила Саакашвили "Единое национальное движение", официальным помощником президента Саакашвили, а также министром и премьер-министром во время президентства Саакашвили. Арестован Мерабишвили был как раз после завершения президентских полномочий Саакашвили и смены власти в 2013 году. Тогда многие из близких соратников Саакашвили подверглись преследованию со стороны правоохранительных органов, некоторые из них перебрались в Украину и заняли высокие чиновнические должности.
#Буквы обратились с этими вопросами к самому Сергею Лещенко, но он отказался отвечать на указанные вопросы.
Вероятно, выгода от импорта фальсифицированного коньячного спирта была настолько внушительной, что, вопреки вреду для здоровья потребителя, убытков для госбюджета, побегу Виктора Януковича и смены власти, украинские производители не были готовы отказаться от прежнего положения вещей. Единственное, что осложнило ситуацию — отсутствие той протекции сверху, которая была ранее.

