Борьба сырости с плесенью: Как Коломойский вывел из "Укрнафты" миллиард долларов

Борьба сырости с плесенью: Как Коломойский вывел из "Укрнафты" миллиард долларов
С помощью нехитрой схемы группа "Приват" Игоря Коломойского вывела из "Укрнафты" $1,1 млрд, из которых половина могла бы пополнить бюджет государственного "Нафтогаза Украины".
Одно незаметное, но знаменательное событие произошло 31 декабря 2018 года. В этот день истек срок поставки нефтепродуктов на сумму 6,6 млрд грн, которые полугосударственная компания "Укрнафта" перечислила в далеком 2015 году в качестве предоплаты никому неизвестным двадцати четырем компаниям.
Бензин и дизельное топливо на $300 млн (по курсу 2015 года) "под елочку" бородатый Дед Мороз не принес.
Неожиданностью это стало разве что для главы "Укрнафты" Марка Роллинса, который все три года с "осторожным оптимизмом" ожидал, что топливо будет поставлено.
Ждал и верил настолько сильно, что всячески защищал своих дебиторов от Национального антикоррупционного бюро (НАБУ), которое пыталось помочь британцу вернуть его компании деньги.
Но вместо помощи адвокаты "Укрнафты" ощетинились десятками ходатайств, требуя запретить детективам продолжать расследование.
Глава "Нафтогаза" Андрей Коболев, он же председатель наблюдательного совета "Укрнафты", поначалу по-философски сравнивал проблему дебиторской задолженности нефтедобывающей компании с плесенью, предпочитая бороться с сыростью, то есть менять менеджмент.
А когда это не сработало — возложил всю ответственность на бездействующих правоохранителей.
Общими усилиями еще 6,6 млрд грн пополнили графу "просроченная задолженность". При том что там уже значилось 11 млрд грн.
Нехитрый способ выведения денег на сторону был отработан менеджментом и его кураторами из числа миноритарных акционеров уже давно.
Крещение мазутом
Началось все с мазута от днепропетровской компании "Риализ Ойл". В феврале 2012 года "Укрнафта" перечислила этой структуре 1,48 млрд грн аванса за 239 тыс. т мазута. По тогдашнему курсу это было около $185 млн.
В этой сделке много удивительного. Во-первых, не понятно, зачем нефтедобывающей компании мазут? Во-вторых, как можно отправлять такие суммы на фирму без роду-племени с уставным фондом 60,5 тыс. грн и без каких-либо залогов или гарантий?
Но хотелось так, что закупку разбили на 30 договоров по 49 млн грн каждый и таким образом избежали согласования наблюдательным советом. По уставу, лимит внимания набсовета ограничен сделками свыше 50 млн грн.
Изначально мазут должен был поставляться в течение 22-х месяцев – до 31 декабря 2013 года. Затем срок неоднократно продлевали, последний раз уже в конце 2015 года, уже после назначения Марка Роллинса главой "Укрнафты".
Марк Роллинс
В итоге срок окончательно истек 31 декабря 2016 года, а "Риализ Ойл" так и не поставил ни одной тонны.
Но мазутом дело не ограничилось. Спустя 8 месяцев, в октябре 2012 года, "Укрнафта" выдала "Риализ Ойл" аванс еще на 2,34 млрд грн или $289 млн за будущие поставки 186 тыс. т бензина и дизельного топлива (ДТ).
Сделку "подробили" на 47 договоров. Вместо 186 тыс. т "Укрнафта" получила всего 2 тыс. т, несмотря на то, что срок продлевали трижды вплоть до 2017 года.
Итого, в 2012 году "Укрнафта" просто так заплатила "Риализ Ойлу" 3,8 млрд грн или $474 млн. Чем же фирма из Днепра заслужила столь большое доверие полугосударственной компании?
Исходя из бухгалтерской отчетности "Риализ Ойла", после 2014 года компания не ведет никакой хозяйственной деятельности, но за первые пять лет своего существования успела отличиться.
С 2009 по 2012 годы она была основным покупателем нефти "Укрнафты" на аукционах, которую впоследствии продавала Кременчугскому НПЗ (контролируется группой "Приват").
В 2012 году компания замечена в снабжении топливом как минимум 20 АЗС под брендом ANP в Ровенской области (сеть АЗС аффинирована с "Приватом").
В феврале 2014 года "Риализ Ойл" мелькнула в операции по "телепортированию" 36 тыс. т так называемой "нефти Курченко" из Одессы на Кременчугский НПЗ.
В 2013 году руководителем этой компании был Дмитрий Потапов, ранее трудившийся в днепровской ООО "Дайлинг". Эта же компания обрела известность в 2009 году, когда ее задействовали при реверсе нефтепровода Кременчуг-Одесса после назначения на должность главы госкомпании "Укртранснафта" "приватовца" Александра Лазорко.
Кто же этот счастливчик, который так активно ворвался в бизнес-периметр "Привата"? Одного счета в "Приватбанке" для такого доверия маловато.
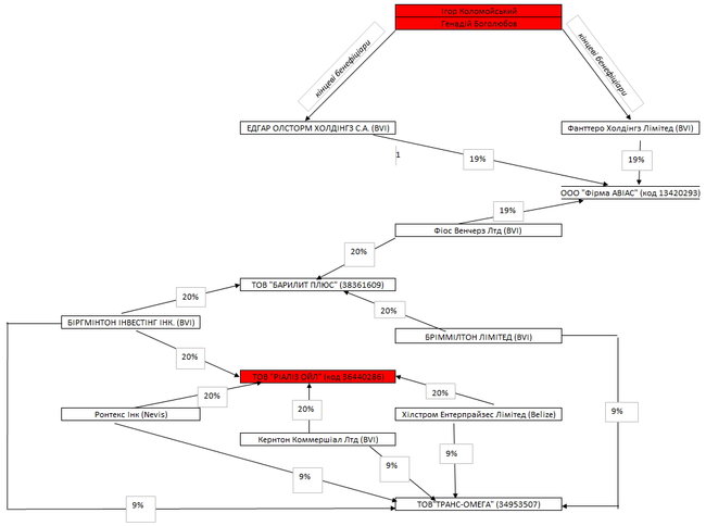
Так и есть: беглый анализ номинальных учредителей "Риализ Ойла" показывает очевидную связь этой структуры с лидером группы "Приват" и его многочисленными активами.
Схема опосредовательной связи Игоря Коломойского и Геннадия Боголюбова с ООО "Риализ Ойл"
Источник данных: ЕГРПОУ / Кликните для увеличения изображения
Во все тяжкие
В судебных решениях, в том числе и с участием НАБУ, менеджмент "Укрнафты" называет перечисление многомиллиардных предоплат малоизвестным компаниям обычной хозяйственной деятельностью, а не расчеты – рисками, которые, как известно, сопровождают любой бизнес.
Но как тогда назвать то, что после долгов на $474 млн по операциям 2012 года тот же менеджмент продолжил заключать аналогичные договора? Хотя нет, еще более яркие.
В июле 2015 года по такому же сценарию с разбивкой на десятки идентичных договоров по 49 млн грн каждый, "Укрнафта" выдала 24-м компаниям авансов на 6,6 млрд грн или $300 млн.
Половина этой суммы отошла харьковскому ООО "Котлас", которое к тому моменту уже должно было "Укрнафте" 2,7 млрд грн за сырую нефть.
Еще раз: компания с уставным капиталом 1000 грн двумя месяцами ранее призналась, что не может оплатить нефть "Укрнафты". Но при этом, не только получила от компании отсрочку, но и еще 3,5 млрд грн за нефтепродукты. С поставкой через 3 года.
Достаточно хотя бы попробовать разобраться в учредителях "Котласа", чтобы сразу увидеть: они связаны с учредителями крупнейшего должника "Укрнафты" на тот момент – легендарным "Риализ Ойлом".
Судя по всему, задача проверки контрагента в данном случае не ставилась.
Опосредованная связь группы "Приват" с ООО "Котлас" также прослеживается достаточно легко. По данным государственного реестра юридических лиц, 7 из 11 офшорных учредителей "Котласа" выступают владельцами черниговского ООО "Нефида", которое в 2013 году управляло 31 АЗС ANP на территории этой области.
Также учредители "Котласа" контролировали более 50% в компаниях "Элит Нафта" (оператор 28-31 АЗС в Житомирской области в 2013-2014 годах) и "Ужнафта" (17 АЗС в Закарпатской области в 2013-2014).
Схема связи ООО "Котлас" с одним из операторов АЗС группы "Приват"
Источник данных: ЕГРПОУ / Кликните для увеличения изображения
Осенью 2017 года НАБУ обратилось в суд, чтобы разорвать написанные под копирку контракты "Укрнафты" с "Котласом". Казалось, надо бы всячески помогать НАБУ. Но не в нашем случае.
Полугосударственная компания начала оспаривать работу силовиков. Характерно, что одним из юристов "нефтяников" был Вячеслав Бунечко, который ранее фигурировал в материалах НАБУ по делу о выведении денег из "Укрнафты" в 2015 году.
Несмотря на противодействие "Укрнафты", через год Верховый суд аннулировал большинство контрактов. "Укрнафта" официальна заявила о своем недовольстве этим решением.
По данным НАБУ, в 2015 году через авансы за нефтепродукты и безоплатную передачу сырой нефти из "Укрнафты" вывели 14,3 млрд грн или $655 млн по среднему курсу на тот год.
С учетом "подвигов" "Риализ Ойла" только по этим операциям полугосударственная компания потеряла $1,1 млрд.
И это лишь один эпизод, на котором государство как владелец 50% акций "Укрнафты" потерял $550 млн. Выведенные на "Котлас", "Риализ Ойл" и Ко средства почти в два с половиной раза превышают дивиденды от "Укрнафты" за период с 2006 по 2017 годы.
Эта сумма также превышает суммарный объем инвестиций, которые "Укрнафта" направила на свое развитие за последние 12 лет, то есть с 2007 года.
А ведь за эти 12 лет компания обвалила добычу нефти с конденсатом в 2 раза – с 3,16 до 1,45 млн т, а газа в 3 раза – с 3,24 до 1,08 млрд куб. м.
"Я слышал разные версии", — заявил в одном из интервью Марк Роллинс по поводу принадлежности дебиторов "Укрнафты", — Но насколько мне известно, официально такой информации нет".
"Группа "Приват" пока отрицает, что она собственник или учредитель этих компаний (дебиторов "Укрнафты" – прим. автора) – заявил ZN.UA Андрей Коболев в 2016 году.
В итоге, он так и не поборол "сырость", не приняв за три года ни одного решения, которое бы приблизило возврат государственных средств.
Необходимым и достаточным решением он называет смену правления в 2015 году. Но менеджмент "Укрнафты", включая Роллинса, продолжает уверенно следовать в фарватере "Привата".
Об эффективности правовой работы с должниками говорит хотя бы тот факт, что ее ведет тот, кто и в 2012, и в 2015 годах эти договора сопровождал – нынешний вице-президент "Укрнафты" Вячеслав Карташов, бывший адвокат Игоря Коломойского.
По логике главы "Нафтогаза", таким менеджерам было поручено бороться с "плесенью" или по сути - с самим собой.
Достаточно сказать, что штатные и привлеченные юристы "Укрнафты" активно защищают схемы по выводу средств из компании от расследования НАБУ, бесконечно опротестовывая действия следователей и затягивая рассмотрение в судах. Благо, знакомств и контактов там хватает.
За три с половиной года, с момента, когда о плодах сотрудничества "Укрнафты" с "Риализ Ойл" и "Котлас" стало известно общественности, никто из виновных в ограблении главной нефтяной компании страны наказан не был. Никому даже не предъявили официальные обвинения.
Теги: ООО НефидаООО КотласБоголюбов ГеннадийРиализ ОйлКоболев АндрейРоллинз МаркУкрнафтаНафтогаз УкраїниНафтогазКоломойскийПриват
Коментарі:
comments powered by DisqusЗагрузка...
Наші опитування
Показати результати опитування
Показати всі опитування на сайті




