Олимпиада Зеленского на земле друзей Левочкина - афера

Олимпиада Зеленского на земле друзей Левочкина - афера
Государство отдаст землю и построит инфраструктуру для курорта воровскому кодлу Левочкина.
Новая власть решила провести зимнюю Олимпиаду. Деньги потратят на обустройство тех же земель, что и во времена Януковича. Единственное отличие: сейчас эти земли арестованы за кражу $20 млн в рамках проекта «Олимпийская надежда-2022», отмечает издание Наші гроші.
Буквально через два месяца после избрания, в июле 2019-го, Владимир Зеленский впервые поделился с публикой мечтой провести в Украине Олимпиаду. Через полтора года - в ноябре 2020-го, экс-руководитель Госинвестпроекта Владислав Каськив стал депутатом Закарпатского облсовета.
Между этими разрозненными фактами, как ни странно, существует четкая связь. На закарпатском посту Каськив сможет присмотреть за землями, которые оказались в частной собственности его друзей в результате широко известной аферы Януковича под названием «Олимпийская надежда-2022». И в этих же землях Зеленскому предлагают провести следующую Олимпиаду. Судя по всему, президенту эта идея нравится. Несмотря на то, что все эти сотни гектаров карпатских земель являются арестованными. Ведь, как установило следствие, купили эту землю за те же деньги, которые украли с «Олимпийской надежды-2022», «прогнав» их перед тем через ряд офшоров.

Нынешним владельцем этой земли значится австриец Гернот Ляйтнер, который и представляет нынешней власти новый проект «Боржава». А за фасадом австрийцев стоит группа Левочкина-Фирташа, почетным членом которой много лет является и сам Каськив.
Третья попытка Каськива и Ко
Идея создания в Боржавских полонинах на Закарпатье туристско-рекреационного комплекса существовала давно. Сегодня - это уже третий этап развития этой истории.
Еще в декабре 2007 года инвестконкурс по созданию туристско-оздоровительного комплекса вблизи долины Боржава выиграло ООО «Проффит Менеджмент». Фирму на конкурсе представлял Андрей Банцер - помощник Каськива. А ее владельцами, в частности, были братья Каськива, а также в разное время родственники друзей Каськива: экс-нардепа Юрия Чижмаря и экс-министра агрополитики Тараса Кутового, который погиб в октябре 2019 года (о смерти этого афериста читайте в публикации Смерть Тараса Кутового: правило без исключений).
Следующим этапом развития проекта в Боржаве, который так и не был реализован в 2007-м, стало его включение в 2010 году в перечень приоритетных национальных проектов, за реализацию которых отвечал Госинвестпроект под руководством Каськива.
Как известно, нацпроект «Олимпийская надежда-2022» реализован также не был. Точнее, был, но не как спортивная, а уголовное операция. Государство заняло коммерсантам под микроскопический процент 20 млн долларов (165 млн грн), на которые должны быть построены различные объекты. Деньги сразу были переброшены на оффшорные счета, которые контролировали доверенные лица Каськива. Никакие объекты не появились. «Наші гроші» на всякий случай спросили в Минэкономики, какая сумма долга осталась непогашенной. Оказалось - 158 млн грн.
Как государство отдаст землю и построит инфраструктуру для курорта группы Левочкина
При всех трех попытках реализовать проект в Боржаве обязательно предусматривалось привлечение государства. При этом четко прослеживается трансформация обязательств, которые инвестор сбросил с себя.
Так, в 2007 году областная власть требовала, чтобы инвестор построил не только сам комплекс, но и местные дороги, проложил газ и водопроводы, электросети.
А уже во времена Януковича государство взяло на себя строительство дорог, проведение электричества и другой инженерной инфраструктуры в районе комплекса. В то время как инвестор должен был построить сам горнолыжный курорт для Олимпиады - круглогодичный комплекс с гольфом, SPA-отелями, конференц-залами и др. К слову, гораздо больше, чем «Буковель».
Сегодня, при Зеленском, продолжается выработка соглашения о государственно-частном партнерстве между правительством и новым инвестором - словацкой компанией Carpathian Mountain Resout, s.r.o., руководителем которой является австриец Гернот Ляйтнер. Он и является тем австрийским инвестором, о котором рассказывают во власти. Именно он представлял проект «Боржава» 30 июля этого года на встрече с руководителем Офиса президента Андреем Ермаком.

Сегодня стороны активно обсуждают условия меморандума по созданию кластера «Боржава». По данным источников «Наших грошей», государство планирует взять на себя следующие обязательства: реконструкция дорог в районе, где будет кластер; создание систем очистки воды для местных общин; совершенствование железнодорожного сообщения и маршрутов; финансовая поддержка через государственные гарантии или кредитование.
В то же время инвестор обязуется построить горнолыжные спуски и канатную дорогу, помещения для размещения 10 тыс человек, создать 5 тыс рабочих мест, Олимпийский центр для международных соревнований, систему рекреационных комплексов, привлекать не менее 250 тыс иностранных туристов ежегодно, инвестировать 150 млн евро (по другим данным - 250 млн евро).
Место расположения кластера пока окончательно не согласовано. Известно, что это будут земли как частные, так и предоставленные в аренду. В частности, как «Нашим грошам» сообщили в Офисе президента и Закарпатской ОГА, сейчас прорабатывается вопрос о выделении новых участков.
Вместе с тем, по данным «Наших грошей», основная часть кластера будет располагаться на земле, которая в 2013-2015 гг перешла в частную собственность во время операции «Олимпиада от Януковича» - в пределах и за пределами с. Гукливий и пгт. Воловец Воловецкого района, с. Пилипец Межгорского района и с. Березники Свалявского района (сейчас это Мукачевский и Хустский районы).

Напомним, как установило следствие НАБУ и САП, этот массив земли стал объектом легализации части выведенных 165 млн грн средств госбюджета, которые должны были пойти на «Олимпийскую надежду-2022». 23 июля этого года участки были арестованы.
Земля перешла в частные руки инвестора так:
-
Местные чиновники бесплатно выделили участки физическим лицам, которые в дальнейшем продали их в пользу более 10 фирм, подконтрольных людям Каськива (для оплаты фирмы использовали часть «отмытых» государственных 165 млн грн). При этом часть физлиц - это были подставные лица, которые ничего не знали ни о получении земли, ни об оформлении на них доверенностей и последующей продаже участков.
-
Из указанных фирм закарпатские земли остались в собственности девяти. Еще 5 компаний из этого списка обладают большим массивом участков на Волыни.
Таким образом, как удалось установить по данным госреестра, владельцами 495 участков общей площадью 450 га в районе Боржавы является «Боржава Девелопмент», «Боржава Ленд», «Боржава Инвест», «Таурус Проперти», «Таурус Инвест», «Таурус Ленд» и «Свалява Ленд». Кроме того, еще две связанные компании - «Боржава Ски» и «Скай Ленд» - обладают рядом 15 гектарами. Сегодня конечным владельцем всех этих компаний является Carpathian Mountain Resout, s.r.o, руководителем которой является Гернот Ляйтнер. Все они прочно переплетаются с Каськивым и ведут к группе Левочкина-Фирташа. Подробнее о бенефициарных связях см. ниже.

Почему Каськив без подозрения, или как Татаров помог Каськиву
Владислав Каськив с декабря 2010 года по 12 марта 2014 года возглавлял Государственное агентство по инвестициям и управлению национальными проектами Украины (Госинвестпроект). Он уволился по собственному желанию и затем еще некоторое время спокойно себя чувствовал, продолжая контролировать предприятие. После чего уехал в Австрию, где возглавил компанию из орбиты группировки (точнее - преступной группировки - А) Фирташа-Левочкина. Напомним, что министр внутренних дел Арсен Аваков в 2015 году прямоя называл Левочкина покровителем Каськива.

Так, в Вене Каськив с февраля 2015 года возглавлял компанию Ozario Holdings GMBH, одним из приоритетов деятельности которой он называл инвестиции в Украину. Ее предыдущим директором был Петер Йандл, известный как член наблюдательных советов Centragas Holding AG и Group DF Real Estate GMBH Дмитрия Фирташа.
Ozario Holdings GMBH, которое сегодня уже ликвидировано, было зарегистрировано в Вене по адресу Oppolzegrasse, 6/2 C, где прописаны Teleferic Holdings GMBH, а также OMBRI Electrical Energy Holding GMBH Юлии Левочкин и Jandl & Schöberl Rechtsanwälte GMBH Петера Йандля.
В августе 2016 года генпрокурор Юрий Луценко сообщил о задержании Каськива в Панаме. Каськив это заявление публично высмеял, разместив фото с местным полицейским. Между тем, установленное местонахождение экс-чиновника позволило ГПУ начать его экстрадицию из Панамы - на тот момент такая процедура между Украиной и Панамой осуществлялась впервые.

В итоге Каськив согласился на добровольную экстрадицию в обмен на иммунитет. Так, ГПУ указала конкретное преступление, за которое он выдается Украине, и за какие другие правонарушения он привлечен без согласия Панамы быть не может. Адвокатом Каськива, который занимался вопросом экстрадиции, был Олег Татаров, бывший работник МВД, который в августе этого года стал заместителем Ермака. Интересно, что экстрадицию Каськива, называя ее «дешевым пиаром ГПУ», тогда комментировал экс-заместитель главы АП Андрей Портнов, который после евромайдана выехал в Вену. Как известно, Татаров был адвокатом Портнова. Сейчас Портнов активно защищает Татарова, которому детективы НАБУ вручили подозрение по делу о фальсификации экспертизы.
В ноябре 2017 года Каськив вернулся в Украину по обвинению в завладении 7,5 млн грн средств госбюджета. Ему избрана мера пресечения - содержание под стражей с залогом 160 тыс грн, который сразу был оплачен. Это дело по Каськиву до сих пор слушается в Шевченковском райсуде Киева. При этом, как известно, указанные 7,5 млн грн в бюджет уже возмещены.
В дальнейшем несколько лет о Каськиве никто не вспоминал, пока в ноябре этого года он не был избран депутатом областного совета на Закарпатье.
В облсовет в одном списке с Каськивым прошел также начальник управления ГСЧС в Закарпатской области Мирослав Щерба. Он в 2010-2015 гг уже был депутатом облсовета, а одним из его помощников был Василий Лакатош, экс-заместитель председателя Воловецкого райсовета. Лакатош в 2010-2015 гг был совладельцем ООО «Воловецкий завод продтоваров» - одна из фирм, которая использовалась для вывода за границу средств из “Олимпийской надежды-2022”. В 2006 году владельцем «Воловецкого завода продтоваров» также был Федор Бирак - председатель с. Гуклывый с 2006 года.
Что с участниками «Олимпийской надежды-2022»
На сегодня по делу «Олимпийской надежды-2022», которое объединено с хищениями на еще одном нацпроекте - «Качественная вода», подозрения получили 9 человек. Расследование завершено и дело передано на рассмотрение в Высший антикоррупционный суд, где проходит подготовительное заседание.
Среди указанных 9 человек - Александр Матковский (двоюродный брат Каськива), Сергей Шут («правая рука» Каськива, его экс-заместитель в Госинвестпроекте), Вадим Бэй (экс-сотрудник Госинвестпроекта), Андрей Лемех (экс-председатель инвестиционного комитета ГП «Госинвесткомпания»), Андрей Стельмах (фиктивный руководитель фирм), Руслан Усов (водитель Шута), Сергей Моисеенко (водитель Каськива), Сергей Лидов (водитель Шута, экс-руководитель ООО «Боржава Резорт»), Юрий Лутак (экс-директор ГП «Госинвесткомпания»).
Также по этому делу заочно подозрение получил родной брат Владислава Каськива - Александр Каськив, который в 2015 году уехал из Украины. В ноябре этого года ВАКС также заочно избрал ему меру пресечения в виде содержания под стражей.
Они обвиняются в хищении 259,2 млн грн на двух нацпроектах - 165 млн грн на «Олимпийской надежде-2022» и 95 млн грн на «Качественной воде».
Защитниками обвиняемых являются адвокаты АО «Карденас» (ранее - АО «Татаров, Фаринник, Головко»). Оно было создано в 2017 году, его совладельцем был Олег Татаров.
Между тем украинские чиновники делают все возможное, чтобы освоить бюджетные деньги под эгидой мифической Олимпиады. Теперь «Олимпийская надежда» должна «состояться» в 2030 году. Но не только словами и заявлениями президента и министров тешат себя будущие инвесторы. Скажем, только в прошлом году на региональную дорогу к будущему строительству потратили почти 700 млн гривен. Далее, как говорится, будет.
* * * * *
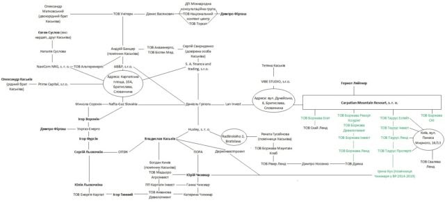
Старые-новые бенефициары проекта «Боржава»
Гернот Ляйтнер известен в первую очередь своими проектами в России. Его австрийская компания Masterconcept занималась, в частности, Олимпиадой в Сочи в 2014 году и Чемпионатом мира по футболу в 2018 году. Кстати, Masterconcept в 2012 году выиграла 651 тыс евро на разработку технико-экономического обоснования инфраструктуры «Олимпийской надежды-2022». В целом государство потратило на это ТЭО 1,37 млн евро и 1,31 млн грн.

Боржава. Фото с сайта Masterconcept
Владельцем Carpathian Mountain Resort, s. r. o., руководителем которой является Ляйтнер, является кипрская компания Kardaner Limited. Ее совладельцем с 2013 по 2017 гг значилась Мария Шуфтас. Она известна как содиректор Centragas Holding Limited (РосУкрЭнерго) и руководитель кипрской компании Oskaro Investments Limited, которой владел Сергей Левочкин. В 2017 году Левочкин задекларировал получения от этой компании 10950000 грн дивидендов. На сегодня Oskaro Investments Limited распущена путем слияния с другой компанией.
С 2017 года владельцем Kardaner Limited является компания WSR Investment Holding Limited (ОАЭ), а секретарем - Георгий Георгиу. Это лицо также является руководителем кипрской компании Serada Enterprises Limited ЮлииЛевочкин,а ранее - компании Raga Establishment Ltd (бывшая Epic Telecom Invest Ltd), причастного к теневой приватизации государственного телекоммуникационного гиганта «Укртелеком».
Kardaner Limited владеет австрийской компанией Teleferic Holdings GMBH, руководителем которой является Гернот Ляйтнер. Представителем Teleferic Holdings в Украине был Андрей Банцер, экс-помощник Каськива. Кроме того, по данным следствия известно, что Teleferic Holdings была одной из компаний, через которую была легализована часть средств из «Олимпийской надежды-2022» и за которые в дальнейшем были куплены 450 га в районе Боржавы.

Словацкая компания Carpathian Mountain Resort, s. r. o. зарегистрирована в Братиславе на ул. Дунайской, 8. По этому же адресу прописаны компания Vibe Studio, s. r. o., владелицей которой является Татьяна Каськив, а также Lán Invest jsa, владельцем которой является словацкий юрист Даниэль Григель.
Даниэль Григель ранее был владельцем компании Huxley, s. r. o., когда руководителем фирмы был Владислав Каськив. Также Григель в 2016-2017 гг был руководителем компании Nafta-Gaz Slovakia, бенефициарным владельцем которой был Игорь Воронин, бизнес-партнер Дмитрия Фирташа и Ивана Фурсина.
Кроме того, Григель был руководителем и совладельцем компании NaviCom NRG, s. r. o. вместе с Натальей Сусловой, матерью экс-нардепа Евгения Суслова, давнего друга Каськива. Как известно, в 2017-м отец Суслова уплатил государству 7,5 млн грн - сумма, в растрате которой подозревали Каськива.
NaviCom NRG зарегистрировано в Братиславе по ул. Карпатская площадь, 10-А (Karpatské námestie, 10A). По этому же адресу зарегистрирована компания Prime Capital, s. r. o. Александра Каськива - брата Владислава Каськива, компания SA finance and trading, s. r. o., основателем которой ранее было доверенное лицо Каськива Сергей Свириденко, а также компания AB&P, s. r. o. Андрея Банцера.
Руководителем украинских компаний, на которые оформлены 450 га в районе Боржавы, является Ирина Кух - это бывшая работница Госинвестпроекта Каськива, экс-помощница нардепа Юрия Чижмаря в Раде VIII созыва (2014-2019 гг.). Напомним, что мать Чижмаря была в совладельцах инвестора Боржавы в 2007 году, и в дальнейшем Каськив вместе с Чижмарем раскручивали идею проведения Олимпиады-2022. В июне этого года Чижмарь стал советником мэра Киева Виталия Кличко. А его жена Екатерина Чижмарь с сентября работает в Офисе президента.
Екатерина Чижмарь является соучредителем компаний «Акванова Девелопмент» и «Акванова Гидроресурс» вместе с другом Каськива, бизнесменом Игорем Тынным. В 2008-2009 гг руководителем «Акванова Девелопмент» был Андрей Банцер, а в 2009-2011 совладельцем - помощник Каськива Богдан Кинив.
Тынный является бизнес-партнером Юлии Левочкиной, в частности, в ООО «Энергия Карпат» (через кипрскую Mizonio Holdings Limited), руководителем которого в 2008-2009 гг был Андрей Банцер. К слову, секретарем Mizonio Holdings является Мария Шуфтас.

Таким образом, как видим, нынешний “боржавский инвестор” имеет очень тесные связи с группой Левочкина-Фирташа.
Между тем, стоит напомнить, что, как установило следствие, фирмы, связанные с Левочкиным и Фурсиным, были в цепочке компаний, на которые вывели государственные 165 млн грн с «Олимпийской надежды».

Так, более $19 млн были выведены через кипрские компании Septemero Holdings Limited и Talemba Holdings Limited. Около $5 млн из этих денег пошло компании MacNamara Holdings SA, которую в украинских судах представляла Ирина Майборода, экс-руководитель «Благотворительного фонда Ивана Фурсина», директор СП «Юнимакс» Фурсина.
MacNamara Holdings SA получила также $4 млн, которые были выведены из другого нацпроекта - «Качественная вода». Вместе с ней еще более $3 млн получили виргинская Lerden Industry Inc. и кипрская Levidi Ventures Limited, связанная с Левочкиным и Фурсиным. Ранее в пресс-службе Левочкина отрицали его причастность к выводу средств Госинвестпроекта.
Ірина Шарпінська, опубликовано в издании Наші гроші
Теги: Олимпийская надежда-2022АфераФурсин ИванЛевочкина ЮлияКух ИринаГригель ДаниэльЩерба МирославЛуценко ЮрийГосинвестпроектТатаров ОлегФирташЕрмак АндрейБанцер АндрейООО Проффит МенеджментЛяйтнер ГернотКаськив ВладиславолимпиадаЛевочкин СергейЛевочкинЗеленский
Коментарі:
comments powered by DisqusЗагрузка...
Наші опитування
Показати результати опитування
Показати всі опитування на сайті


