Как Сергей Рыбачок распугал херсонских инвесторов

Как Сергей Рыбачок распугал херсонских инвесторов
Бывший директор ХБК Сергей Рыбачок, успешно доведший флагман текстильного производства Украины до гробовой доски, теперь на всех углах трубит о его «возрождении».
Благодаря этим пространным речам кандидат в народные депутаты по 183-му херсонскому округу рассчитывает получить депутатский мандат совсем не для работы на благо города и области. Просто человеку нужно срочно укрыться от следствия. Против него и его предприятий возбуждены десятки уголовных дел.
Красивые слова о новых ткацких цехах на территории ХБК, сельскохозяйственный склад и «сухой порт» для Шелкового пути – лишь плоды больного воображения херсонского лже-бизнесмена, разбогатевшего на создании клетчатой ткани для «бомжацких» сумок и тачек-кравчучек. Именно эту продукцию из далеких 90-х продолжает «успешно» выпускать его главное детище - ООО «Амалтея», построенное на костях городских предприятий.
После того как он выгодно продал активы ХБК и путем рейдерства захватил под ним огромный кусок земли, Рыбачок вынашивает планы развития нового строительного проекта – возведения поселка с элитными коттеджами.
Коммерческий «Альфа - банк» готов поучаствовать в новом проекте Рыбачка и в очередной раз предоставить кредитную линию. Но банкиры уже не верят его «купеческому слову» – слишком необязателен он в возвращении кредитов.
Уже давно пришла пора отдавать долги. Многочисленные кредиторы засыпали Рыбачка исками. Самый крупный из них –на 8 миллионов долларов, взятых 5 лет назад.
А херсонский магнат уже давно профукал, украденное на ХБК оборудование, а созданные им «коммерческие предприятия» - просто фикция для отмывания денег. «Херсонским ампаратор» оказался на поверку обычным неудавшимся мошенником из тривиального финансового «конверта».
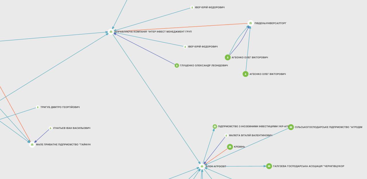
Схема прилагается:
Кстати, именно по части 4-й, статьи 190 («Мошенничество») и возбуждено одно из «свежих» уголовных производств (№12016100060004204), внесенное в ЕРДР 17.06.2016 года в отношении владельца ООО «Алматея». Проводит его следственный отдел Печерского управления полиции ГУ Нацполиции в Киеве. Уже установлено, что «между ПАО «Дельта Банк» и ООО «Амалтея» 13.07.2011 заключен договор Кредитной линии № ВКЛ 2006474/1, согласно условиям которого Кредитор обязуется предоставить Должнику кредит в пределах возобновляемой кредитной линии в сумме 5 977 000 долларов США, со сроком возврата до 01.06.2016 года. Кроме того, между ПАО «Дельта Банк» и ООО «Амалтея» 13.07.2011 заключен договор Кредитной линии № ВКЛ 2006474/2, согласно условиям которого Кредитор обязуется предоставить Должнику кредит в пределах возобновляемой кредитной линии в сумме 2 000 000 долларов США, со сроком возврата до 12.07.2016 года».
На сегодняшний день долги не возвращены. Более того, как установило следствие, «на протяжении действия кредитного договора должник намеренно уклоняется от уплаты своих обязательств перед банком. «Учитывая тот факт, что руководитель ООО «Амалтея» (ЕГРПОУ 21298452), который заключил договоры Кредитной линии с АО «Дельта Банк» уклоняется от уплаты долга в размере 12 989 447,69 грн. по кредитам по окончании их срока, не намерен появляться в орган досудебного расследования в рамках уголовного производства, и не предоставил ни одного документа по требованию следователя… возникла необходимость в получении оригиналов договоров Кредитной линии, заключенных с АО «Дельта Банком».
Говоря проще, к Рыбачку, скрывающемуся от следствия, уже едут в поезде «Интерсити» киевские следователи для обысков и выемки документов.
И за этого человека отдадут голоса херсонцы, а зарабежные инвесторы доверят свои капиталы? Сомнения нас одолевают, господа присяжные заседатели!
Да, у Сергея Рыбачка осталось только два выхода, чтобы не оказаться за решеткой: бежать из страны или получить депутатский мандат.
Кстати, мошенничество, совершенное в особо крупных размерах,
наказывается лишением свободы на срок до 12 лет с конфискацией имущества. Это – гораздо больше депутатской каденции и менее приятно.
Лесь Надднепрянский, специально для «Антикора»
Теги: ОАО ХБКХерсонРыбачок Сергей
Комментарии:
comments powered by DisqusЗагрузка...
Наши опросы
Показать результаты опроса
Показать все опросы на сайте
