Александр Дубинский: Один траст – не ROSHENаст

Александр Дубинский: Один траст – не ROSHENаст
Порошенко точно умнее Януковича. Если Батя бежал с КАМАЗами налички, то Порошенко будет бежать на легке.
Передавая «ROSHEN» в траст Ротшильдам, он заодно сделал так что вся прибыль от его кондитерского бизнеса без уплаты налогов в Украине оседает в офшорах дожидаясь окончания его каденции. Публикуемые мною документы вполне могут укоротить его срок пребывания на этом посту.
Украинское информационное пространство буквально взорвало расследование моих коллег журналистов hromadske.ua о том, что, передавая в траст Корпорацию «ROSHEN» Президент Порошенко попросту уклонялся от уплаты налогов.
Озвученная ими информация конечно интересная, но скорее всего Порошенко и его окружение на это расследование никак не отреагирует.
Почему? А скажут, что все это ваши предположения, и доказательств этому нет. И от части это так и есть, добыть документы из офшоров очень непросто. Порошенко это знает и на это и рассчитывает.
Но я решил подойти к этому вопросу с другой стороны, и нанесу удар Порошенко изнутри, из самого ROSHEN.
Ко мне в руки попала целая стопка внутренних документов этой корпорации. Кроме истинной структуры бизнеса Порошенко, и того, как именно он передавал ROSHEN в траст я опубликую объемы уплаченных налогов, которые он пытался скрыть, а также истинную информацию о том сколько же Порошенко заработал в России.
В общем документов много, поэтому радовать вас буду долго.
А начну с темы «Проект 85» который сегодня анонсировал в Фейсбуке.
Итак, «Проект 85» - это пошаговая схема вывода кондитерского бизнеса Петра Алексеевича в ТРАСТ, а заодно и его вывод из-под украинского налогообложения.
Теория этого процесса понятна, пока Петр Алексеевич у руля страны, операционным управлением его бизнеса занимается Банк Ротшильда.
Он же аккумулирует прибыль от деятельности корпорации ROSHEN и складывает его на счетах до момента, когда наш Гарант закончит свою каденцию и сможет насладиться заработанными миллиардами.
Но анализируя проект «Проект 85», сразу понимаешь, что, наслаждаться миллиардами Порошенко собирается совсем не в Украине.
Когда Порошенко декларирует в своих выступлениях заботу о стране, народе и готовность к самопожертвованию он откровенно врет.
Ведь вряд ли Президент, верящий в свои слова станет выводить свою компанию из-под украинской юрисдикции и переставать платить налоги в Украине. Человек делающий такое может быть бизнесменом, а вот Президентом точно не должен быть.
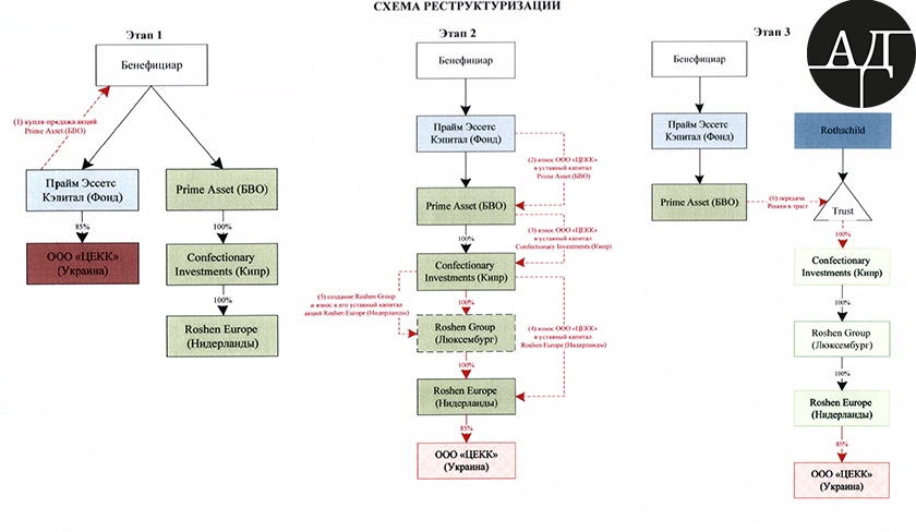
Теперь по сути «Проект 85».
Публикуемый ниже документ – пошаговая инструкция для сотрудников Порошенко к тому, как совместить передачу компании в траст и техничный вывод 85% акционерного капитала ROSHEN из Украины.
До момента его реализации структура ROSHEN выглядела так:
Всеми активами корпорации ROSHEN владела компания ООО «Центрально Европейская Кондитерская Компания».
Владельцем этой компании был фонд «Прайм Эссетс Кэпитал».
А единоличным владельцем этого фонда был лично Петр Порошенко.
Первый этап «Проект 85» был реализован еще во время Иловайской трагедии, в августе 2014 с регистрации на Британских Виргинских Островах компании Prime Asset. Об этом писали журналисты Слідство.інфо.
Дальше стал вопрос, а как на эту компанию вывести весь ROSHEN.
Для этого за пределами Украины было зарегистрировано еще 3 компании, Confectionary Investments (Кипр), Roshen Group (Люксембург) и Roshen Europe (Голландия).
После этого Порошенко лично продает акции Prime Asset (БВО) своему фонду «Прайм Эссетс Кэпитал» (Украина) который становится владельцем офошорной компании.
Следующий этап – это сам вывод активов ROSHEN. Сделал это путем перевода 85% акционерного капитала главной компании ООО «Центрально Европейская Кондитерская Компания» трем зарубежным компаниям, а именно: Confectionary Investments (Кипр), Roshen Group (Люксембург) и Roshen Europe (Голландия).
После этого, весь этот бутерброд и был передан в ТРАСТ Ротшильдам.
Сложно описанная мною схема на самом деле выглядит просто, вот так.
 
Порошенко остался владеть компанией «Прайм Эссетс Кэпитал» (Украина) которая в свою очередь теперь владеет офшором с БВО Prime Asset который и был передан в траст Ротшильдам.
Кстати почему план называется «Проект 85»? Потому что Порошенко пожадничал передачей Ротшильдам 100% своего бизнеса, оставив 15% ООО «Центрально Европейская Кондитерская Компания» во владении «Прайм Эссетс Кэпитал» (Украина).
Это же надо так суметь, пряча компанию в офшорах спрятать от офшора 15% заначку.
На всю эту операцию было отведено ровно 2 месяца. Причем с заранее спланированными нужными ответами НБУ и МЭУ.

Проходила вся эта трастовая афера под чутким руководством вечного оруженосца Порошенко Макар Пасенюк и его компании ICU, а также юридической компании AVELLUM.
Ну и в качестве десерта, я сделаю анонс следующей публикации, которая раскроет еще большую ложь Порошенко, а именно то, что его бизнес в России не работает.
Вашему вниманию будет представлен внутренний отчеты ROSHEN о прибыли ООО «Рошен» (РФ) за последние три года. Готовьтесь. :-)
Теги: Офшорыуклонения от уплаты налоговТрастРотшильдRoshenРошенПорошенкоДубинский Александр
	Комментарии:
comments powered by DisqusЗагрузка...
Наши опросы
Показать результаты опроса
Показать все опросы на сайте
				
				
				
				
				
				
				
				
			
		
		