Черная метка для Нефедова

Черная метка для Нефедова
Забегая вперед. Если допустить, что Нефьодов не знал, что его родственники нелегально возят в «евробляхах» тонны брендовой одежды, то как он может бороться с крупными схемами, если не в состоянии приструнить даже свою родню? А если он знал, покрывал или просто старался не замечать, то простите, чем он тогда отличается от Продана, Насирова, Калетника? Ну, если позволяет своим делать то, чего другим нельзя? Как ни крути, а после этого случая вопрос целесообразности нахождения Нефьодова на посту Главы таможни стоит обсудить. На самом высоком уровне.
Об этом говорится в опубликованном сегодня расследовании известного журналиста Евгения Плинского.
Ломая каноны интриги расследования сразу опубликую графическую схему связей в этой истории, и если в момент чтения Вы потеряете нить, то сможете к ней вернуться и уточнить кто с кем и кто чей.

ЧТО СТРЯСЛОСЬ?
10 октября примерно в час ночи в пункт пропуска «Краковец», со стороны Польши, заехало два автовоза, на которых суммарно было около пятнадцати автомобилей европейской и американской регистрации. «Евробляхи»
Автомобили ввозила компания «МОТОЛАЙК» ЕДРПОУ 38696418 и со слов водителей автовозов, никаких товаров, подлежащих декларированию, кроме самих авто, они не перевозили.
Инспектор таможни Андрей Овчинников после проведения осмотра автомобилей в салонах и багажниках обнаружил целый клад.


В каждой авто, прямо на сидениях и в багажниках были мешки, забитые новой одеждой европейских брендов и пищевыми добавками американского производства.
На основании этого осмотра 12 октября были составлены протоколы о нарушении таможенных правил.
Согласно протоколов в автомобилях незаконно перевозилось:
1) 1958 упаковок витаминов и пищевых добавок производства Puritan’s Pride общим весом 270 кг.
Рыночная стоимость не менее 700 тысяч грн.
2) 2158 единиц товара итальянской брендовой одежды TERRANOVA и prettylittlething весом 472 кг.
3) 508 единиц итальянской брендовой одежды TERRANOVA и prettylittlething весом 140 кг.
В общей сложности было выявлено около тонны нелегально ввозимого товара, конечная стоимость которого явно превышает пару миллионов гривен.

Все страницы протоколов по ссылке https://drive.google.com/open?id=1pY_3PSZ28wJHmb5aRThphK_CwZhhjwR5
Но ведь судя по фото авто везли все это не очень скрывая от таможни, просто разложив мешки с товаром в салонах авто.
Почему так тупо? Разгадка в том, кто вез и для кого.
ЧТО ТАКОЕ «МОТОЛАЙК» И ЧЬИХ ОН БУДЕТ.
Импортером б/у авто и собственно перевозчиком в них «товарной контрабанды» является ПП «Мотолайк» ЕДРПОУ 38696418.
Ежемесячно эта компания ввозит в Украину 150 -180 б/у автомобилей из ЕС и США. Она достаточно крупный импортер авто, ну а в них, как оказалось, перевозит тонны незадекларированных товаров.
В общей сложности, при таком к-ве авто, за месяц они перевозят в них от одной до двух полных фур нелегальных грузов. Очень прибыльная тема.
«Мотолайк» — компания системная, и в этой схеме не случайная.
Хотя и является всего лишь «прокладкой».
Официально владеет «Мотолайком» некто Оксана Тхир. Правда, по фото она не очень похожа на любителя битых авто.

Очевидно, что компания на ней только числится. Но чья же она тогда и кто за ней стоит?
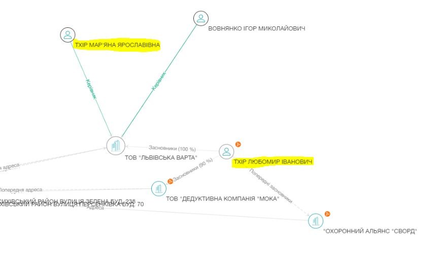
По совпадению во Львове есть человек с такой же фамилией — Любомир Тхир. Он достаточно известен в кругах ГФС.
Любомир Иванович — экс начальник отдела оперативного управления ГУ ГФС Львовской области, а ныне владелец трех охранных компаний: ТОВ «Львівська варта», ТОВ «Охоронний альянс «Сворд» и ТОВ «Дедуктивна компанія «Мока».

Совладелицей его охранного бизнеса является его же супруга Марьяна Тхир, которая до осени 2018 так же работала в ГУ ДФС Львовской области на должности оперативного сотрудника. Семья фискалов оперативников.
Так бывает.
Кстати, мои коллеги «НАШІ ГРОШІ» делали расследование о том, где Тхир взял миллионы гривен на открытие своих охранных фирм. http://lviv.nashigroshi.org/2018/04/03/pislya-zvilnennya-fiskal-des-znajshov-4-miljony-i-pochav-biznes-z-rodychamy-prokurora-shemchuka/
Какой именно родственной связью с Любомиром Тхиром повязана владелица «Мотолайка» Оксана Тхир пока не известно, но то, что Любомир Иванович к «Мотолайку» имеет прямое отношение – факт. И это очень важно в нашем расследовании.
Запомним его фамилию и идем дальше.
Если ввести в гугл номер телефона ПП «МОТОЛАЙК» +38(067)192-38-59 то поисковик приведет нас не только к ней, но и выдаст страничку другой компании ТОВ «Любе авто» и ее сайт. Информацию уже подчищают, но скрины не горят, а кэш гугла тем более.)
А это значит, что если на одном номере телефона ведут деятельность две компании, то у них скорее всего один бенефициар.

ТАЙНЫЙ БЕНЕФИЦИАР «МОТОЛАЙКА» И «ЛЮБЕ АВТО».
«Любе авто» вполне легально занимается импортом, продажей и растаможкой авто из ЕС и США хвастаясь лидирующей позицией в стране с объемом продаж около 200 авто/мес. Компания серьезная. https://lubeavto.com.ua/auto-in-transit/
Ее директор и владелец Дулик Андрей Богданович в прошлом сотрудник оперативного управления ГУ ДФС Львовской области по вопросам криминальных правонарушений на таможне, а ныне мега успешный продавец «евроблях» https://declarations.com.ua/declaration/nacp_bf33c031-31b6-4db7-a606-7f186c61499b

А теперь вспоминаем Любомира Тхира и его должность.
Да, вы правильно поняли.
Любомир Тхир и Андрей Дулик работали вместе в оперативном отделе ГФС.
И не просто работали.
Любомир Иванович был долгие годы покровителем, наставником и толкателем по карьере Андрея, таская его за собой по разным должностям, и второй многим ему обязан.
Именно Любомир Тхир и втянул Андрея Дулика в «бизнес» по продаже авто «Любе авто» в роли зицпредседателя Фунта с маленькой долей от бизнеса.
Бенефициаром же всей схемы бизнеса по ввозу авто, продажи и основное — перевозки в них контрабанды, является главный на сегодня смотрящий за обналом по всей Львовской области Василий Костюк.

Именно Костюк инвестировал деньги и в «Мотолайк», и в «Любе Авто» под прикрытием «фунта» Дулика через Любомира Тхира.
Для людей, отдаленных от налоговой и таможни фамилия Костюка, возможно, ничего и не скажет, но люди знающие поймут о ком идет речь.
Именно через Костюка последние годы проходят главные потоки по скруткам НДС, обналу и работа всех Львовских конвертационных центров.
Костюк – главный теневой налоговик Львовской области.
У него десятки теневых бизнесов и мутных компаний, а Любомир Тхир в бизнесе-империи Костюка – главный человек по безопасности, которой он занимается через три своих охранных компании: ТОВ «Львівська варта», ТОВ «Охоронний альянс «Сворд» и ТОВ «Дедуктивна компанія «Мока».
За деньги и в интересах Костюка Тхир эти охранные фирмы и открывал.
Это и будет ответом на загадку, которую пытались разгадать мои коллеги из «НАШІ ГРОШІ» о том, откуда у Тхира миллионы на охранные фирмы. От Костюка.
Сегодня, в период реформы таможни и налоговой Василий Костюк силен как никогда и его значимость сложно переоценить. Он уже не просто главный обнальщик.
Благодаря достаточно близким отношениям он вхож к новому Главе Налоговой Сергею Верланову и подсказывает ему «правильные» и «нужные» решения как по распоряжениям, так и по кадрам.

Как выяснилось недавно, именно Костюк лоббировал назначение из Львова в Киев скандального Ореста Витыка. Назначение, которого после моих публикаций Верланов приостановил.
Если не читали, вот ссылка https://telegra.ph/Kak-lvovskij-nalogovik-Orest-Vityk-pomog-Lvovskoj-tabachnoj-fabrike-otmyt-v-2019-godu-60-mln-grn-NDS-10-07?fbclid=IwAR01EEmxAGQVdbv2prl_i5DVqHc3QyjXd1wdOeIy90OPyDLBETnxU_WiQZ4
Итак.
Как промежуточный итог мы с вами выяснили, что за схемой ввоза нелегальных грузов и «евроблях» стоит Львовский обнальщик Василий Костюк.
А ПРИЧЕМ ТУТ НЕФЬОДОВ И ЕГО РОДСТВЕННИКИ?
А дело в том, что супруга зицбенфициара «Любе Авто» и куратора работы «Мотолайк» Андрея Дулика – Юлия Калмыкова – родная сестра жены Максима Нефьодова.
Дулик и Нефьодов – свояки, которые достаточно близко общаются, в том числе и в вопросе работы бизнеса «Любе Авто», которому Нефьодов оказывает посильную поддержку.
Сегодня, как один из крупнейших импортеров и продавцов «евроблях» в Украине, «Любе Авто» строит рядом со стадионом «Львов Арена» свой собственный АвтоХаб, который должен стать чуть не главной площадкой по растаможке «евроблях».
Но в Украине открыть АвтоХаб без «поддержки» таможни – нереально. Построить ты можешь что угодно, но чтобы таможня открыла там свой пост — надо постараться.
Именно поэтому Дулик и обратился к Нефьодову за помощью и получил ее.
МОЖЕТ НЕФЬОДОВ ПРО СХЕМУ НИЧЕГО НЕ ЗНАЕТ?
Мы конечно можем предположить эту версию. И я уверен, что Нефьодов так и скажет. Но. Давайте рассуждать логично.
Нефьодов близко общается не только со свояком Дуликом, но и с Главой налоговой Верлановым. Они даже бегают вместе.

Мог ли Нефьодов не знать о том, кто такой Василий Костюк и кем он является для Верланова? Навряд ли.
Это надо быть совсем отдаленным от сферы, в которой ты работаешь.
Мог ли Нефьодов не знать, что именно в интересах Костюка работает свояк Дулик и «его» компания «Любе Авто»?
Не мог. Как и то, что под прикрытием ввоза авто возят дорогостоящие товары.
То, что «МОТОЛАЙК» и «ЛЮБЕ АВТО» — это одна компания и что это бизнес конвертатора Костюка на Львовской таможне и налоговой знают все. Уточнял специально.
И все знают, что Костюк сегодня близок к Верланову.
И все знают что Дулик – свояк Нефьодова.
И все на таможенных постах знают, что заглядывать в салоны и багажники перевозимых «МОТОЛАЙКОМ» авто для «ЛЮБЕ АВТО» не стоит.
Кроме проблем это не сулит ничего хорошего. Особенно в преддверии переаттестации в «Нову Митницю» Нефьодова.
Ну какой идиот полезет задерживать груз под такой крышей нового начальства? Нет таких идиотов.
Поэтому, когда «МОТОЛАЙК» возит по 150-180 авто в месяц, их тихо пропускают, деловито отворачиваясь.
Нефьодов 100% в курсе этой схемы и все в курсе что он в курсе.
А это для участников «забега», остальных схемщиков, это сигнал о его договороспособности и слабости.
А ПОЧЕМУ ТОГДА 10 ОКТЯБРЯ ЗАДЕРЖАЛИ ДВА АВТОВОЗА «МОТОЛАЙКА»? НЕЛОГИЧНО ЖЕ!
Ситуация вышла комичная. В деньзадержания по Львовской области и в частности в ГФС разные силовые структуры проводили ряд активных мероприятий.
Обыски, проверки, какой-то контроль… И на Львовской таможне по этому поводу все были напряжены.
Когда силовики появились на пункте пропуска «Краковец», то таможенники растерялись. По чью душу, по какую схему они прибыли никто не понимал. Предположили, что именно по «МОТОЛАЙКУ», так как все знали, что тема их авто «мутная».
Поэтому на свой страх и риск на таможне было решено два этих автовоза «хлопнуть» на упреждение, что и было поручено инспектору Андрею Овчинникову.
Кстати, за проявленную решительность я бы рекомендовал его ка минимум премировать, а как максимум повысить в должности. Поднять руку и подписаться под ударом по схеме начальства – подвиг. Тем более, если взглянуть в его декларацию, то похоже, что он таки честный таможенник. Один мотоцикл 1986 года.
https://declarations.com.ua/declaration/nacp_da347306-5159-4a1e-afce-9764e19221ad
Нефьодову о задержании груза свояка Дулика доложили сразу, но решение было принято гениальное. Затаиться и скандал пересидеть.
И.о. Начальника Львовской таможни Сафонов даже ушел в отпуск.) Думаю что это совпадение.)
Когда 15 октября, в 11.38 я написал анонс этого расследования в ТГ, началось движение.
Спустя ровно час в 12.50 Максим Нефьодов выдал пост о том, что 10 числа на Краковце задержали автовозы с товарной контрабандой.

Смешно? Очень. Срочная новость через пять дней.
Особенно смешно, если прочитать его дальнейшие комментарий и попытку отморозится тем, что он даже не знает чьи это авто, и кто их вез.

Сомнения в искренности Главы таможни выразил даже экс-начальник Львовской таможни Левко Прокипчук, тонко потролив Нефьодова:

Ну в общем ситуация выглядит абсурдной.
Глава таможни Нефьодов после случайного удара таможни по контрабандной схеме главного конвертатора области Костюка, которую обслуживает его родственник, сперва затаился, потом пытался перехватить инициативу, а теперь просто включает «дурака», делая вид, что даже не знает кто и что там вез.
Уже как третий день в соцсетях его как котенка тыкают носом в лужу мочи, а он говорит: «Нет, не моча. Может молоко? Надо разбираться.»
Но думаю, что столь подробный анализ ситуации помог нам всем понять «кто есть кто» в этой истории.
И ЧТО ДАЛЬШЕ?
Что будет с грузом и машинами мне не столь важно. Скорее всего, каким-то решением суда все вернут «правильным» людям. Важно другое.
Ситуация вокруг этой схемы и реакция на нее Главы таможни очень показательна в разрезе реального желания и возможности Нефьодова что-то менять на таможне и с чем-то бороться.
Первый же реальный замес с участием приближенных к нему людей и сильных игроков контрабандного мира показал его лицо и, простите, отсутствие «яиц».
Одними Ай-Ти аудитами и отсиживанием в кабинетах схемы не побороть.
Нужно выходить «на улицу» и вести кулачный бой против схемщиков, которые будут тебе противостоять.
А готов ли он к этому?
С приближением 100 дней его работы Главой таможни можно смело ответить. Нет.
Как ни крути, а после этого случая вопрос целесообразности нахождения Нефьодова на посту Главы таможни стоит обсудить. На самом высоком уровне.
Евгений Плинский
Теги: Костюк ВасилийКалмыкова ЯнаВерланов СергейТаможняГФСПлинский ЕвгенийНефедов Максим
Комментарии:
comments powered by DisqusЗагрузка...
Наши опросы
Показать результаты опроса
Показать все опросы на сайте
