Гостинність по-угорськи: квартира Наришкіна оформлена на соратника Орбана

Гостинність по-угорськи: квартира Наришкіна оформлена на соратника Орбана
Угорське керівництво та їхня політика щодо України неодноразово ставали нам як кістка поперек горла: то вони — проти впровадження ембарго на російську нафту, то блокують фінансову допомогу Україні від ЄС.
З останнього — обурлива заява міністра МЗС Угорщини Петера Сійярти про те, що вони не збираються підтримувати план довгострокової фінансової підтримки України. Складається враження, що Орбаном і компанією хтось дуже вправно грається, як лялькою-маріонеткою.

Вулиця Bécsi, 5 в Будапешті примітна тим, що на ній розташовано багато брендових бутиків люксового сегмента. Квартири в цьому розкішному будинку мали б здавати під оренду якійсь редакції глянцю про моду, бо під офіс великих фешн-корпорацій. Але за цією адресою, у просторій двокімнатній квартирі, прописаний син головного російського шпигуна Сергія Наришкіна.

Наришкіна-молодшого важко звинуватити у безмежній та безапеляційній любові до фешн-індустрії.
А ще за цією ж адресою зареєстрована компанія, яку повʼязують із близьким оточенням угорського премʼєра Орбана. Це майже те саме, якби Буданов мав в москві квартиру, яка оформлена на юридичну особу Абрамовича.
І ми переконані, що це не збіг. Щоб дійти такого висновку, нам потрібно було чимало часу. Розслідування почалось ще з березня. За попереднім дослідженням біографії Наришкіна і Патрушева, ми знайшли в ЗМІ інформацію про те, що він має угорське громадянство. Ймовірно, має активи десь у Європі — шукали в Італії, Греції, Угорщині та на Кіпрі.
Наші грецькі колеги-детективи любʼязно погодилися допомогти перевірити активи Наришкіна, але нічого не знайшли у вищеперерахованих країнах. А от щодо Угорщини, вони попросили трохи часу. Швидше всього, там було щось цікавіше.
За дві місяці грецькі колеги сказали, що потрібен “офіційний лист”, з яким нам допомагали юристи Juscutum. Пізніше ми отримали відповідь на той лист від угорської влади. А тепер детальніше.
Хто такий Сергій Наришкін?

Сергій Наришкін — директор Служби зовнішньої розвідки рф від 5 жовтня 2016 року. СЗР рф була безпосередньо причетною до повномасштабного вторгнення росії в Україну — Наришкін помилився у прогнозах реакції світу на їхнє вторгення, не оцінивши тверезо масштаби ізоляції росії. Також Наришкін — голова Парламентських зборів Союзної держави Білорусі та рф, член Вищої ради партії «єдина росія».
А ще — надійний для путіна важіль впливу на Угорщину — чи не єдиної лояльної до росії клаптика “загнивающего запада”. Про “важку долю” предків Наришкіна пишуть в російськомовній статті на Вікіпедії: дід вмер від нібито тяжкої праці на заводі, а батько ледь не зліг від голоду, а вижив завдяки пів мішку картоплі, який йому віддала совісна родичка.
Мабуть, генетично передалась вдячність родичам й самому Сергію Наришкіну — маючи ресурси, він попіклувався про те, щоб його спадкоємцям жилося значно солодше. Вероніка Наришкіна — молодша донька Сергія Наришкіна, майстер спорту з плавання, керувала російськими збірними з цього виду спорту. А ще має частки компаній в будівельному, ресторанному, аграрному бізнесі та у компанії, повʼязаній з нафтосервісним устаткуванням.
Наришкіна святкувала своє 30-річчя разом із дочкою президента Азербайджану — Лейлою Алієвою на кораблі “Флотилії Radisson”, що належить Году Нісанову, російсько-азербайджанському мільярдеру. У Сергія Наришкіна є племінниця — Марія Якубчик.
Вона працює головною спеціалісткою департаменту управління майном “Газпром нефть”. Її батьки володіють Гатчинським спиртзаводом, а в 2021 році стали власниками заводу “Коктебель” в окупованому росіянами Криму.
Згідно з інсайдом, батьки Марії Якубчик — Олена та Михайло — причетні до самогубства голови адміністрації Коктебеля та з кримінальним переслідуванням їхнього колишнього бізнес-партнера Табачкова.
Також до 2019 року за однією адресою з на той момент орендованим Якубчиками заводом “Коктебель” знаходилося одне з юр.осіб виробника та дистриб’ютора алкоголю ТМ Medoff, Arctica, Мерна, Хуторок – EBC Eastern Beverage Company, який веде бізнес в Україні, рф та в окупованому Криму.
Якубчик також володіє фірмою “Ар-Ві-Ай Трейд”, яка є ексклюзивним дистриб’ютором напою “Сільський самогон”, що виробляється в Литві, а також винний бізнес в Іспанії — компанія “VINOS & BODEGAS SA”.
Ну і “батькова гордість” — Андрій Наришкін — старший син. З 2011 року був заступником генерального директора ЗАТ “Энергопроект” Гагіка Захаряна (1, 2). У 2012–2013 роках Андрій був заступником керівника Апарату Голови Ради директорів ТОВ “ФСК ЕЭС” (Россети). І у цьому розслідуванні він відіграє ключову роль.
Близькі родичі Наришкіна мають посвідку на постійне проживання в Угорщині. На відміну від нього самого.
Відомо, що Наришкіни-молодші — Андрій та Вероніка — подавали заявку, щоб отримати її у 2013 році.
“Квартирне питання” Андрія Наришкіна
Ми перевірили угорські реєстри, й отримали інформацію, що Андрій Наришкін має будапештську прописку: 1052 Budapest, 5 Bécsi Street, 3rd floor, door 1 (Bécsi utca 5, 3. emelet 1. Ajtó).
Квартира, площею 101 м.2, й оцінюється, приблизно, у 365 тис. євро. До слова, це дуже примітна вулиця в елітному районі угорської столиці, адреса якої фігурує також в брудній бізнесово-політичній схемі — за цією адресою також зареєстрована компанія з нерухомості — Voldan Investments.


Voldan Investments, “золоті візи” і Наришкін-молодший
Voldan Investments продавала в рф держоблігації Угорщини за програмою “золоті візи” через компанію Good Life Consulting (GLC) — на це вказують розслідування (1, 2) угорського видання 444.hu. Суть цієї схеми полягала в наступному: для придбання облігацій не потрібно купувати нерухомість або відкривати тут бізнес, а кошти повністю відшкодовуються протягом 5 років.
Фактично, це шахрайські схеми, адже це гарна лазівка: різні недобросовісні іноземці мають змогу вільно осідати й пересуватися країнами ЄС. Європейський Союз закликав припинити продовження цієї програми — дії облігації зупинені у 2017 році. На печатці компанії з нерухомості Voldan, на рахунках при купівлі облігацій, стояли ім’я та підпис Michael Shabtai, який товаришує з головою кабінету прем’єр-міністра Rogán Antal — автором програми “золота віза” та керівником фракції ФІДЕС у парламенті (так, лідером цієї ж фракції є Премʼєр-міністр Орбан). ЗМІ вважають, що іншим керівником Voldan є Arpad Habony – радник Орбана.
Зі статті відомо, що у 2013 та 2014 посвідки на проживання отримали значно більше учасників програми, ніж купили облігації — у тому числі 1265 громадян рф. Через темні схеми цієї програми, Угорщина зазнала більше збитку, аніж запланованих прибутків.
В офісі Рогана прокоментували наше розслідування, заперечивши будь-які політичні звʼязки з родиною Наришкіних, мовляв, дозвіл на проживання тут Наришкін отримав у 2015 році, коли, нібито, його батько, Сергій Наришкін, був, так би мовити, “не при справах”.
А цього року Андрію, нібито, відмовили у посвідці на проживання, додавши, що він у двокімнатній будапештській квартирі практично не бував.
Насправді це так в офісі Рогана спробували виправдати Андрія Наришкіна, бо син російського шпигуна був прописаний за цією адресою ще після початку повномасштабного російського вторгнення в Україну. Чому це робить людина, яка мала б наглядати за цивільними спецслужбами, що відповідають за боротьбу з російськими шпигунами?
Хто такий Michael Shabtai?
У цьому розслідуванні Michael Shabtai відіграє одну з ключових ролей міцних звʼязків росії з Угорщиною в обличчі Орбана й путіна. Michael Shabtai — грузино-ізраїльтянин, який давно живе й веде бізнес в Угорщині, власник компаній з інвестицій у нерухомість, угорських ЗМІ та володіє мережею пекарень Princess Pékség. У 2021 році Michaeli придбав 50% частку в Brit Media Kft / Michaeli, Schwartz & Brit Zrt, яка володіє політичними журналами та безкоштовними газетами, радіостанціями, рекламною компанією в Угорщині.
Після угоди Brit Media звинуватили в активної публікації держоголошень і держреклами у зв’язку з передвиборчою кампанією (Орбан) та “налаштуванні критично налаштованої до уряду аудиторії”. А тепер повернімось до тієї будапештської адреси, за якою розміщена елітна нерухомість (де, власне, прописаний Андрій Наришкін) — вона належить компанії TNN Realestate Investments Kft, власником якої і є Shabtai Michael.
В статтівидання Direct36 за 2018 рік, автори публікації, ґрунтуючись на електронному листуванні й інших документах, стверджують, що Michaeli “брав участь у діяльності” компанії Voldan Investments Limited з Ліхтенштейна. Його імʼя та підпис стояли на печатці Voldan на рахунках під час купівлі облігацій.
На це Michaeli торік в одному з інтервʼю угорським медіа відповів: “Єдина точка контакту була в тому, що компанія, яка продавала розрахункові облігації у рф та деяких інших областях, орендувала у мене офіс”. Родина Michael Shabtai — ключова ланка звʼязків з росією Батько Shabtai Michael — Іцхак — у 2003 був представником World Congress Of Georgian Jews (WCGJ) в Східній Європі, зокрема виступавна керівному зʼїзді WCGJ у січні 2003.
У той же період Президентом цього конгресу був Miriashvili Michael, а після його смерті у 2009 році цей пост зайняв його син — Miriashvili Michael-ІІ, який ручкався з путіним в Ізраїлі 2012 року.


Міріашвілі — Собчак — путін — Наришкін
Згідно з публікаціями російських ЗМІ (1, 2), Miriashvili Michael-ІІ був добрим другом колишнього мера (1991-1996) Санкт-Петербурга Анатолія Собчака, зокрема фінансував його передвиборчу кампанію. З травня 1990 року радником Собчака був путін, після обрання Собчака мером путін очолив комітет із зовнішніх зв’язків мерії, з 1992 став також став заступником мера, потім — першим заступником, обіймав цю посаду до 1996.
У цей період у мерії Санкт-Петербурга працювали Дмитро Медведєв, Сергій Наришкін, Ігор Сечин, Віталій Мутко, Анатолій Чубайс, Олексій Міллер, Олексій Кудрін, Володимир Чуров, Герман Греф, Віктор Зубков, Дмитро Козак.
У ході виборчої кампанії 1996 року путін очолював штаб Собчака, у 2000 році Собчак був довіреною особою путіна в ході президентської виборчої кампанії.
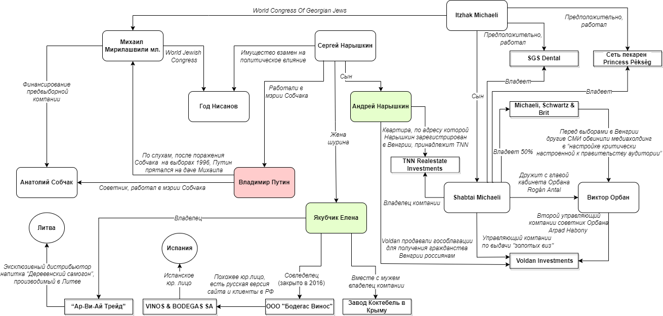
Для того, щоб легше було зрозуміти всю цю схему, ми спробували її візуалізувати:

Про тісні звʼязки росії з Угорщиною відомо давно, а важче це приховувати стало після 24 лютого. російський шпигун Наришкін має велику кількість зв’язків з угорцями, з Орбаном зокрема через схеми впливу, які містять домовленості на купівлю енергоресурсів, ведення спільних бізнесів, нерухомість та політичну підтримку. Схоже, це тому кожен спіч угорського премʼєра Орбана — це відверта російська пропаганда. Ми залишаємо посилання на публікацію наших колег з видання Direkt36, у співпраці з якими ми й робили це велике розслідування.
Сергій Наришкін вже перебуває під санкціями 9 країн. НАЗК запропонували додати імʼя й Андрія Наришкіна до санкційного листа в Європі, на підставі того, що Наришкін-молодший “бере участь у формуванні політики російського уряду, яка погрожує територіальній цілісності, суверенітету та незалежності України”.
Але рішення щодо цього ще не прийняли — у Європі ще розмірковують над цим. Як думаєте, чому?
Теги: Зубков ВикторГерман ГрефПутинМедведев ДмитрийЧуров ВладимирКудрин АлексейЧубайс АнатолийМутко ВиталийСечин ИгорьКозак ДмитрийGood Life ConsultingVoldan InvestmentsАр-Ви-Ай ТрейдЗахарян ГагикНарышкин АндрейАлиева ЛейлаЯкубчик МарияЕдиная РоссияПатрушев НиколайНарышкин СергейОрбан ВикторСийярто ПетерУгорщинаВенгрияЕвросоюзУкраина
Коментарі:
comments powered by DisqusЗагрузка...
Наші опитування
Показати результати опитування
Показати всі опитування на сайті
