Гостеприимство по-венгерски: квартира Нарышкина оформлена на соратника Орбана

Гостеприимство по-венгерски: квартира Нарышкина оформлена на соратника Орбана
Венгерское руководство и их политика в отношении Украины неоднократно становились нам как кость поперек горла: то они против внедрения эмбарго на российскую нефть, то блокируют финансовую помощь Украине от ЕС.
С последнего возмутительное заявление министра МИД Венгрии Петера Сийярты о том, что они не собираются поддерживать план долгосрочной финансовой поддержки Украины. Создается впечатление, что Орбаном и компанией кто-то очень умело играет, как куклой-марионеткой.

Улица Bécsi, 5 в Будапеште примечательна тем, что на ней расположены многие брендовые бутики люксового сегмента. Квартиры в этом роскошном доме должны сдавать в аренду какой-то редакции глянец о моде, потому что под офис крупных фэшн-корпораций. Но по этому адресу, в просторной двухкомнатной квартире, прописан сын главного русского шпиона Сергея Нарышкина.

Нарышкина-младшего трудно обвинить в безграничной и безапелляционной любви к фэшн-индустрии.
А еще по этому же адресу зарегистрирована компания, связываемая с близким окружением венгерского премьера Орбана. Это почти то же самое, если бы Буданов имел в Москве квартиру, оформленную на юридическое лицо Абрамовича.
И мы убеждены, что это не совпадение. Чтобы сделать такой вывод, нам потребовалось немало времени. Расследование началось еще с марта. По предварительному исследованию биографии Нарышкина и Патрушева, мы нашли в СМИ информацию о том, что у него венгерское гражданство. Вероятно, активы где-то в Европе — искали в Италии, Греции, Венгрии и на Кипре.
Наши греческие коллеги-детективы любезно согласились помочь проверить активы Нарышкина, но ничего не обнаружили в вышеперечисленных странах. А вот по Венгрии, они попросили немного времени. Скорее всего, там было что-то поинтереснее.
Через два месяца греческие коллеги сказали, что нужно "официальное письмо", с которым нам помогали юристы Juscutum. Позже мы получили ответ на это письмо от венгерских властей. А теперь поподробнее.
Кто такой Сергей Нарышкин?

Сергей Нарышкин – директор Службы внешней разведки России от 5 октября 2016 года. СВР РФ была непосредственно причастна к полномасштабному вторжению России в Украину — Нарышкин ошибся в прогнозах реакции мира на их вторжение, не оценив трезво масштабы изоляции России. Также Нарышкин — председатель Парламентского собрания Союзного государства Беларуси и России, член Высшего совета партии «Единая Россия».
А еще — надежный для путина рычаг влияния на Венгрию — едва ли не единственной лояльной к России клочка «загнивающего запада». О "тяжелой судьбе" предков Нарышкина пишут в русскоязычной статье на Википедии: дед умер от якобы тяжелого труда на заводе, а отец чуть не слег от голода, а выжил благодаря полумешку картофеля, который ему отдала совестная родственница.
Видимо, генетически передалась благодарность родственникам и самому Сергею Нарышкину — имея ресурсы, он позаботился о том, чтобы его наследникам жилось гораздо слаще. Вероника Нарышкина - младшая дочь Сергея Нарышкина, мастер спорта по плаванию, руководила российскими сборными по этому виду спорта. А еще есть доли компаний в строительном, ресторанном, аграрном бизнесе и в компании, связанной с нефтесервисным оборудованием.
Нарышкина праздновала свое 30-летие вместе с дочерью президента Азербайджана — Лейлой Алиевой на корабле "Флотилии Radisson", принадлежащем Году Нисанову, российско-азербайджанскому миллиардеру. У Сергея Нарышкина есть племянница – Мария Якубчик.
Она работает главной специалистом департамента управления имуществом "Газпром нефть". Ее родители владеют Гатчинским спиртзаводом, а в 2021 году стали владельцами завода "Коктебель" в оккупированном россиянами Крыму.
Согласно инсайду, родители Марии Якубчик – Елена и Михаил – причастны к самоубийству главы администрации Коктебеля и с уголовным преследованием их бывшего бизнес-партнера Табачкова.
Также до 2019 года по одному адресу с на тот момент арендованным Якубчиками заводом "Коктебель" находилось одно из юр. лиц производителя и дистрибьютора алкоголя ТМ Medoff, Arctica, Мерна, Хуторок - EBC Eastern Beverage Company, ведущий бизнес в Украине, рф и в оккупированном Крыму.
Якубчик также владеет фирмой "Ар-Ви-Ай Трейд", которая является эксклюзивным дистрибьютором производимого в Литве напитка "Сельский самогон", а также винный бизнес в Испании - компания "VINOS & BODEGAS SA".
Ну и "отцовская гордость" - Андрей Нарышкин - старший сын. С 2011 года был заместителем генерального директора ЗАО "Энергопроект" Гагика Захаряна (1, 2). В 2012-2013 годах Андрей был заместителем руководителя Аппарата Председателя Совета директоров ООО "ФСК ЭЭС" (Россеты). И в этом расследовании он играет ключевую роль.
У близких родственников Нарышкина есть вид на постоянное проживание в Венгрии. В отличие от него самого.
Известно, что Нарышкины-младшие Андрей и Вероника подавали заявку, чтобы получить ее в 2013 году.
"Квартирный вопрос" Андрея Нарышкина
Мы проверили венгерские реестры и получили информацию, что Андрей Нарышкин имеет будапештскую прописку: 1052 Budapest, 5 Bécsi Street, 3rd floor, door 1 (Bécsi utca 5, 3. emelet 1. Ajtó).
Квартира, площадью 101 м.2, и оценивается примерно в 365 тыс. евро. Это очень примечательная улица в элитном районе венгерской столицы, адрес которой фигурирует также в грязной бизнес-политической схеме — по этому адресу также зарегистрирована компания по недвижимости — Voldan Investments.


Voldan Investments, "золотые визы" и Нарышкин-младший
Voldan Investments продавала в России гособлигации Венгрии по программе "золотые визы" через компанию Good Life Consulting (GLC) - на это указывают расследование (1, 2) венгерского издания 444.hu. Суть этой схемы заключалась в следующем: для приобретения облигаций не нужно покупать недвижимость или открывать здесь бизнес, а денежные средства полностью возмещаются в течение 5 лет.
Фактически это мошеннические схемы, ведь это хорошая лазейка: разные недобросовестные иностранцы могут свободно оседать и передвигаться по странам ЕС. Европейский Союз призвал прекратить продолжение этой программы - действия облигации остановлены в 2017 году. На печати компании по недвижимости Voldan, на счетах при покупке облигаций, стояли имя и подпись Michael Shabtai, который дружит с главой кабинета премьер-министра Rogán Antal - автором программы "золотая виза" и руководителем фракции ФИДЕС в парламенте (так, лидером этой же фракции является премьер-министр Орбан). СМИ считают, что другим руководителем Voldan является Arpad Habony – советник Орбана.
Из статьи известно, что в 2013 и 2014 видах на жительство получили значительно больше участников программы, чем купили облигации - в том числе 1265 граждан России. Из-за темных схем этой программы Венгрия понесла больше ущерба, чем запланированных доходов.
В офисе Рогана прокомментировали наше расследование, отрицая любые политические связи с семьей Нарышкиных, мол, разрешение на проживание здесь Нарышкин получил в 2015 году, когда, якобы, его отец, Сергей Нарышкин, был, так сказать, "не у дел" .
А в этом году Андрею якобы отказали в виде на жительство, добавив, что он в двухкомнатной будапештской квартире практически не бывал.
На самом деле это так в офисе Рогана попытались оправдать Андрея Нарышкина, потому что сын шпиона был прописан по этому адресу еще после начала полномасштабного российского вторжения в Украину. Почему это делает человек, который должен присматривать за гражданскими спецслужбами, отвечающими за борьбу с российскими шпионами?
Кто такой Майкл Шабтай?
В этом расследовании Michael Shabtai играет одну из ключевых ролей прочных связей россии с Венгрией в лице Орбана и Путина. Michael Shabtai — грузино-израильтянин, давно живущий и ведущий бизнес в Венгрии, владелец компаний по инвестициям в недвижимость, венгерских СМИ и владеющий сетью пекарен Princess Pékség. В 2021 году Michaeli приобрел 50% долю в Brit Media Kft/Michaeli, Schwartz & Brit Zrt, которая владеет политическими журналами и бесплатными газетами, радиостанциями, рекламной компанией в Венгрии.
После соглашения Brit Media обвинили в активной публикации гособъявлений и госрекламы в связи с предвыборной кампанией (Орбан) и "настройке критически настроенной к правительству аудитории". А теперь вернемся к тому будапештскому адресу, по которому расположена элитная недвижимость (где, собственно, прописан Андрей Нарышкин) — она принадлежит компании TNN Realestate Investments Kft, владельцем которой и является Shabtai Michael.
В статье издания Direct36 за 2018 год, авторы публикации, основываясь на электронной переписке и других документах, утверждают, что Michaeli "участвовал в деятельности" компании Voldan Investments Limited из Лихтенштейна. Его имя и подпись стояли на печати Voldan на счетах при покупке облигаций.
На это Michaeli в прошлом году в одном из интервью венгерским медиа ответил: "Единственная точка контакта была в том, что компания, продававшая расчетные облигации в России и некоторых других областях, арендовала у меня офис". Родина Michael Shabtai — ключевое звено связей с россией Отец Shabtai Michael — Ицхак — в 2003 году был представителем World Congress Of Georgian Jews (WCGJ) в Восточной Европе, в частности выступал на руководящем съезде WCGJ в январе 2003 года.
В тот же период Президентом этого конгресса был Miriashvili Michael, а после его смерти в 2009 году этот пост занял его сын — Miriashvili Michael-II, который ручался с Путиным в Израиле 2012 года.


Мириашвили – Собчак – путин – Нарышкин
Согласно публикациям российских СМИ (1, 2), Miriashvili Michael-II был хорошим другом бывшего мэра (1991–1996) Санкт-Петербурга Анатолия Собчака, в частности финансировал его предвыборную кампанию. С мая 1990 года советником Собчака был путин, после избрания Собчака мэром путин возглавил комитет по внешним связям мэрии, с 1992 стал также заместителем мэра, затем первым заместителем, занимал этот пост до 1996 года.
В этот период в мэрии Санкт-Петербурга работали Дмитрий Медведев, Сергей Нарышкин, Игорь Сечин, Виталий Мутко, Анатолий Чубайс, Алексей Миллер, Алексей Кудрин, Владимир Чуров, Герман Греф, Виктор Зубков, Дмитрий Козак.
В ходе избирательной кампании в 1996 году Путин возглавлял штаб Собчака, в 2000 году Собчак был доверенным лицом путина в ходе президентской избирательной кампании.
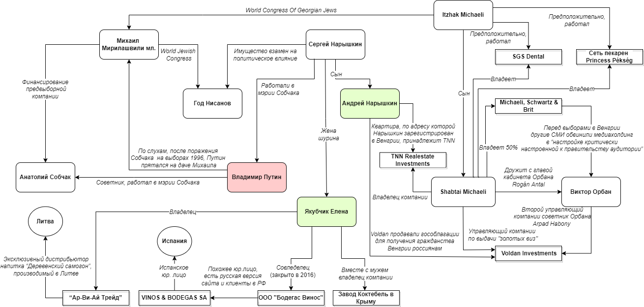
Для того чтобы легче было понять всю эту схему, мы попытались ее визуализировать:

О тесных связях России с Венгрией известно давно, а труднее это скрывать стало после 24 февраля. российский шпион Нарышкин имеет большое количество связей с венграми, с Орбаном в частности из-за схем влияния, содержащих договоренности на покупку энергоресурсов, ведение совместных бизнесов, недвижимость и политическую поддержку. Похоже, поэтому каждый спич венгерского премьера Орбана — это откровенная российская пропаганда. Мы оставляем ссылку на публикацию наших коллег из издания Direkt36, в сотрудничестве с которыми мы и делали это большое расследование.
Сергей Нарышкин уже под санкциями 9 стран. НАПК предложили добавить имя и Андрея Нарышкина к санкционному письму в Европе, на основании того, что Нарышкин-младший "участвует в формировании политики российского правительства, которая угрожает территориальной целостности, суверенитету и независимости Украины".
Но решение по этому поводу еще не приняли — в Европе еще размышляют над этим. Как вы думаете, почему?
Теги: Зубков ВикторГерман ГрефПутинМедведев ДмитрийЧуров ВладимирКудрин АлексейЧубайс АнатолийМутко ВиталийСечин ИгорьКозак ДмитрийGood Life ConsultingVoldan InvestmentsАр-Ви-Ай ТрейдЗахарян ГагикНарышкин АндрейАлиева ЛейлаЯкубчик МарияЕдиная РоссияПатрушев НиколайНарышкин СергейОрбан ВикторСийярто ПетерУгорщинаВенгрияЕвросоюзУкраина
Комментарии:
comments powered by DisqusЗагрузка...
Наши опросы
Показать результаты опроса
Показать все опросы на сайте
